1、环境温度:4℃~40℃;
2、相对湿度90% 以下;
3、供电电源:(220+22)V (50士1)Hz;
4、大气压力:(86~106)KPa;
5、海拔高度不大于2000米;
6、周围无强烈震动源及强电磁场存在;
7、应放置在水平,无严重粉尘,无阳光直射,无易燃易爆物品,无腐蚀性气体存在的室内;
8、产品四围保留足够空间间隙;
9、培养箱工作室内部的物品要合理放置,必需保持上下四周留有一定空隙,以利于热空气循环,重量以搁板不被压弯变形为宜。
二、使用说明
1、熟悉产品操作面板及控温仪面板布置。
2、打开电源开关,此时电源指示灯亮,控温仪PV屏显示测量温度,SV屏显示设定温度。
3、关上玻璃门,电机运转,此时培养箱即进入工作状态。
4、通电开机,如水位过低或无水,培养箱会发出声光报警,提醒加水。
加水接头(配件)一头柠在箱加水口上,另一头接加水管(配件);
利用虹吸现象,将纯净水缓慢加入箱体;(注意:切勿用水龙头直接加水!否则,可能因水量过大导致水溢出,使电热管接线柱漏电!在加水时不能离人!);
当水位低报警消失后,再加5秒左右可停止加水,此时水位在高、低水位之间,若加水过多将从溢出口溢水(提示:当水位低灯亮,表示缺水,产品将自动停止加热)。
5、温度设定
按一下“MENU”键,此时SV屏第一位闪烁;
用“←”可循环选取SV屏闪烁位;
用“↓”或“↑”改变原SV屏闪烁位的数值,直至达到需要温度值为止;
再按一下“MENU”键,PV显示“T1”,若SV屏显示“0”,表明未使用定时功能(出厂状态),产品一直运行;
按“←”键,通过“↓”键或“↑”键,更改闪炼位数值,将SV屏设置所需定时值(定时范围:1~9999分);
再按两下“MENU”键回到工作模式,即PV屏显示测量温度,SV屏显示设定温度。
6、校核控温精度
用0.1℃ 分度水银温度计(或分辨度0.1℃ 数字式测温计)放入产品工作室内;水银温度计感温头应处于工作室有效空间的几何中心;
在产品控温范围内任选一点,设定SV控温值,当PV测量值等于设定值时,再恒温(1~2)小时左右(根据产品规格不同而恒温时间有长短),观察水银温度计的实际测得温度值与控温仪显示的测量值PV之差应小于或等于士0.5℃。
三、注意事项及维护保养
1、设备长期不用,应拔掉电源线,保证箱内外的清洁,并且要将水箱内的水放掉;
2、使用完毕后,应关闭电路总电源并擦干工作室水份;
3、当设定温度“SV”接近环境温度+5℃ 时,用二次设定法(如:所需温度为40℃ 时,应先设定38℃,等温度基本稳定后,再设定40℃,这样可减少甚至杜绝温度过冲现象);
4、重新使用前或工艺设置温度改变,应进行控温精度的核对工作;
5、培养箱不锈钢内胆不耐酸,请注意防腐蚀措施。切记在箱内使用酸性介质;
6、培养箱无防爆装置,不得放入易燃易爆物品;
7、工作中发现箱内湿度太低时,请将增湿盘加满水置于箱底部增湿,一般可达90%左右(放增湿盘仅提供湿度环境,不能对湿度进行控制);
8、夏季环境温度较高时,当设定温度低于40℃时,应采用“空调”降低环境温度保持25~28℃之间,工作时必须保持此温度,以避免引起温度失控,产生静差。
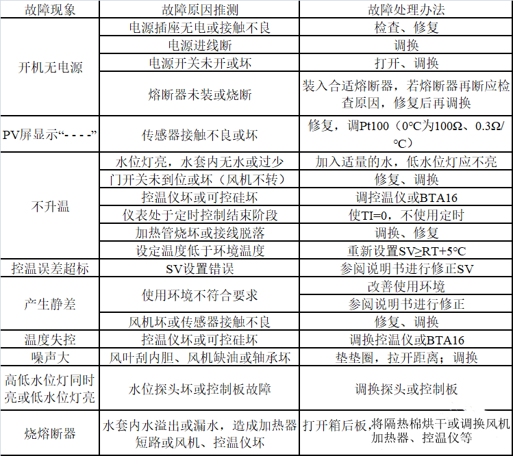
四、故障处理


手机版








