课程主题:实验室理化检测技术技能提升专题培训班
主办单位:食品伙伴网(烟台富美特信息科技股份有限公司)
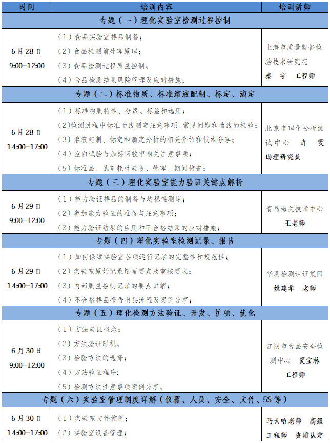
开课时间:2022年6月28-30日
课程介绍:
理化检验实验室是保障食品安全的重要部门,在公共卫生领域监管方面显示了极其重要的技术支撑作用。近年来随着食品安全、环境污染问题和职业危害等引起的公共卫生事件不断出现,实验室检测任务不断拓展,同时不断有新的行业建设标准出台,对实验室检测技术、方法、人员能力、建设、布局、设备等多方面提出了更高的要求。
为了保证理化检测实验室的正常运转和可持续性发展,提高实验室理化检测技术能力势在必行,因此食品伙伴网计划于2022年在6月28-29日举办“实验室理化检测技术技能提升专题培训班”。
主要会议内容:

参加对象:
政府机构相关检测人员;食品安全监管及检测部门相关人员;第三方检测机构人员;食品生产企业检测相关人员及实验室管理人员;研究机构及高校相关人员;检测耗材、器材和设备供应商;其他关注会议的参会人群。
费用标准:

联系我们:
郭翠艳:18453535084 邮箱:meeting13@foodmate.net QQ:3292203843
说明:
1.电脑端观看链接:https://study.foodmate.net/web/zbk/detail?id=851
注意事项:
1.文明参课,尊重老师,遵守课堂秩序。
2.开课前会发送微信消息提醒。
3.开课前15分钟大家可以进入直播间进行互动交流。
4.直播时如遇到问题,请联系客服微信“学小宝”,或长按识别下图二维码添加客服微信。


食学宝 学食品
食学宝,食品伙伴网旗下在线学习平台,专注于食品相关课程,
拥有视频点播、线上直播,
为食品从业人员提供线上学习服务。
课程学习/直播服务/课程合作,请联系:
电话:0535-2122281
邮箱:study@foodmate.net
地址:山东省烟台市芝罘区东和创新谷

扫一扫,手机看课更方便
友情链接: 食品伙伴网 食品会议培训中心 食品商务中心 食育网 食品资讯中心 食品会议中心 食品人才中心 食品有意思 食品法规中心 食品伙伴网下载中心 食品培训中心 能力验证网 食品伙伴网学生平台 食品伙伴网学习平台 食品安全网 品牌食品网 白酒定制厂家 感知网 济南智感 传实翻译 北京联食认证服务有限公司 食品论坛 化妆品伙伴网 食品词典 食品邦 食品安全合规服务 食品研发服务中心 食品检测服务中心 食品文库
0535-2122281