各相关单位:
近年来,因乳制品微生物污染而引发的食品安全事故屡屡见诸报端,引发了全社会对乳制品安全的广泛关注,也给各乳制品生产企业的微生物污染控制工作敲响了警钟。乳制品营养丰富,除了给人们提供丰富的蛋白质、维生素和其他营养物质外,也促进了微生物生长和增殖,因此乳制品微生物实验室的检验及监测能力对于保障乳制品安全尤为重要。
为保障我国乳制品质量安全,解决微生物检测人员的实际问题,提升从业人员的检测能力,食品伙伴网主办的“乳制品微生物实验室技能提升专题培训班”将于2022年4月26- 28日进行线上直播。现将相关事宜通知如下:
主办单位:食品伙伴网(烟台富美特信息科技股份有限公司)
开课时间:2022年4月26-28日
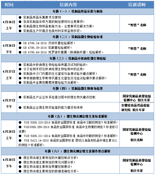
主要培训内容:

参加对象:
乳制品生产企业检测相关人员及实验室管理人员;
乳制品安全监管及检测部门相关人员;
第三方检测机构人员;
研究机构及高校相关人员;
检测耗材、器材和设备供应商;
其他关注会议的参会人群。
费用标准:

联系我们:
联系人:张金凤 13054506560(微信同号)QQ:3103849236
互动交流:
凡是报名公开课的同仁都可以加入本次研讨会检测交流群,进群交流。
进群方式:大家可以直接扫描下方客服二维码,添加乳品小汇,备注:单位+姓名+营养成分,邀请您加入微信交流群!

扫码关注食品伙伴网乳品汇、食品微生物检测公众号,了解更多食品微生物检测知识。


说明:
1.电脑端观看链接:
https://study.foodmate.net/web/zbk/detail?id=790
注意事项:
1.文明参课,尊重老师,遵守课堂秩序。
2.开课前会发送微信消息提醒。
3.开课前15分钟大家可以进入直播间进行互动交流。
4.直播时如遇到问题,请联系客服微信“学小宝”,或长按识别下图二维码添加客服微信。


食学宝 学食品
食学宝,食品伙伴网旗下在线学习平台,专注于食品相关课程,
拥有视频点播、线上直播,
为食品从业人员提供线上学习服务。
课程学习/直播服务/课程合作,请联系:
电话:0535-2122281
邮箱:study@foodmate.net
地址:山东省烟台市芝罘区东和创新谷

扫一扫,手机看课更方便
友情链接: 食品伙伴网 食品会议培训中心 食品商务中心 食育网 食品资讯中心 食品会议中心 食品人才中心 食品有意思 食品法规中心 食品伙伴网下载中心 食品培训中心 能力验证网 食品伙伴网学生平台 食品伙伴网学习平台 食品安全网 品牌食品网 白酒定制厂家 感知网 济南智感 传实翻译 北京联食认证服务有限公司 食品论坛 化妆品伙伴网 食品词典 食品邦 食品安全合规服务 食品研发服务中心 食品检测服务中心 食品文库
0535-2122281