CNAS-CL01:2018《检测和校准实验室能力认可准则》 (ISO/IEC 17025:2017) 8.9.1明确规定:“实验室管理层应按照策划的时间间隔对实验室的管理体系进行评审, 以确保其持续的适宜性、充分性和有效性, 包括执行本准则的相关方针和目标”;《检验检测机构资质认定评审准则》 4.5.13也明确要求:“检验检测机构应建立和保持管理评审的程序。管理评审通常12个月一次, 由最高管理者负责。最高管理者应确保管理评审后, 得出的相应变更或改进措施予以实施, 确保管理体系的适宜性、充分性和有效性”。开展有效的实验室管理评审是实验室管理体系运行中非常重要的一项工作, 对保持实验室质量管理体系有效运行、持续改进, 保证检测结果科学、公平和公正起着非常重要的作用。
1、实验室管理评审
实验室管理评审就是实验室最高管理者为评价实验室管理体系的适宜性、充分性和有效性所进行的活动。实验室管理评审的主要内容是组织实验室最高管理者就实验室管理体系的现状、适宜性、充分性和有效性以及实验室质量方针和目标的贯彻落实及实现情况进行综合评价活动。
1.1 管理评审的目的
实验室管理评审的开展不仅仅是为了满足标准和外审的要求, 还应成为实验室管理体现持续有效运行不可分割的一部分。开展实验室管理评审的目的就是通过这种评价活动来总结实验室管理体系的业绩, 并从当前业绩上考虑找出与预期目标的差距, 同时还应考虑任何可能改进的机会, 并在研究分析的基础上, 对组织在市场中所处地位及竞争对手的业绩予以评价, 从而找出自身的改进方向。
1.2 管理评审的组织
实验室管理评审由实验室最高管理者组织。实验室应当编制实验室管理评审计划, 明确管理评审的目的、内容、方法、时间以及结果报告。实验室管理评审通常12个月一次, 应组织与实验室管理评审输入相关的各个部门或岗位人员参加。实验室管理评审应做好记录, 并对评审结果形成评审报告, 对提出的改进措施, 最高管理者应确保负有管理职责的部门或岗位人员启动有关工作程序, 在规定的时间内完成改进工作, 并对改进结果进行跟踪验证。
1.3 管理评审的输入
做好实验室管理评审材料的输入, 是保证实验室管理评审质量的关键性环节之一。一般来说, 实验室管理评审的输入包括:1) 以往管理评审所采取措施的情况;2) 与管理体系相关的内外部因素的变化;3) 客户满意度、投诉和相关方的反馈;4) 质量目标实现程度;5) 政策和程序的适用性;6) 管理和监督人员的报告;7) 内外部审核的结果;8) 纠正措施和预防措施;9) 检验检测机构间比对或能力验证的结果;10) 工作量和工作类型的变化;11) 资源的充分性;12) 应对风险和机遇所采取措施的有效性;13) 改进建议;14) 其他相关因素, 如质量控制活动、员工培训。
1.4 管理评审的实施
实验室管理评审通常采用开会研讨的方式开展, 由实验室最高管理者亲自或委托管理者代表主持召开。与会人员一般包括最高管理者、管理者代表、质量负责人、技术负责人、体系管理人员、实验室各部门负责人及相关岗位人员。会议按照管理评审计划通知的内容进行汇报, 与会人员要针对汇报事项进行讨论、评价, 同时要善于及时发现问题, 会上及时决策。最后由会议主持人进行总结, 并形成决议。会上做好签到和会议记录。
1.5 管理评审报告编写
实验室管理评审报告是管理评审有效性和评审输出的体现。实验室质量负责人组织体现管理人员编制管理评审报告, 内容一般包括:评审目的、内容、依据、日期、参会人员、对输入材料的分析、质量方针、目标的修订、下一年体系工作的计划及对改进活动提出的明确时间安排与要求。报告一般经质量负责人审核、最高管理者或管理者代表批准。实验室评审报告所形成的决定和建议应得到有效贯彻实施, 措施的有效性应进行验证。
1.6 管理评审后期跟踪
实验室管理评审组织实施后, 还应该做好对管理评审后期的跟踪, 以确保管理评审效果。管理评审后期跟踪事宜主要包括:1) 评审报告的编写、审核、批准及下发;2) 管理评审的结果应输入实验室计划, 包括来年质量目标和质量方针的制订;3) 实验室有关部门负责人及岗位人员应按评审报告决议进行质量改进, 并纳人纠正或预防措施控制程序工作;4) 质量管理部门应和质量负责人一起做好管理评审后纠正或预防改进措施的跟踪和验证;5) 改进措施若涉及文件更改, 则应按“文件控制程序”及时进行修改和发放;6) 管理评审报告和有关记录应按规定收集整理并存档备查。
2、如何开展好实验室管理评审
实验室管理评审即是实验室自我完善、改进、保持质量管理体系的持续有效性、适宜性和充分性的重要管理手段, 也是实验室顺利通过相关外部审核的基础。笔者认为只有实验室管理者支持、全员理解加之实验室管理评审与实验室日常生产经营活动相关结才能开展好实验室管理评审。
2.1 管理者支持
实验室管理评审不是普通的工作检查, 而是对实验室管理体系实施的自我评价、改进的有效手段。它是站在更高的层次, 从全局的角度做出决策。因些实验室领导对该活动的支持尤为重要。领导的重视与支持会提高全员的质量意识、参与积极性, 也能确保管理评审活动的正常开展。
2.2 全员理解
实验室管理评审的输入及后期的改进涉及实验室正常运行涵盖的生产、管理及改进等各个环节。因此实验室全员对开展管理评审的理解尤为重要, 要确保大家理解管理评审是在做什么, 为什么这么做, 要达到什么样的效果, 从而让实验室全员真正接受和理解管理评审, 做到全员参与。
2.3 管理评审与实验室活动结合
实验室管理评审是及时发现管理体系中的薄弱环节以达到实验室规定的质量方针、目标过程中存在的差距或不足, 寻求改进机会。所以这就需要全员在日常的经营工作中记录好人、机、料、法、环、测等各个环节存在的问题, 以问题为导向, 提出改进建议。质量负责人收集这些意见后, 与管理者集中讨论, 提出综合性的改进建议。这些建议可作为管理评审的输入。这种自下而上的方式, 能有效提高实验室管理评审的质量。
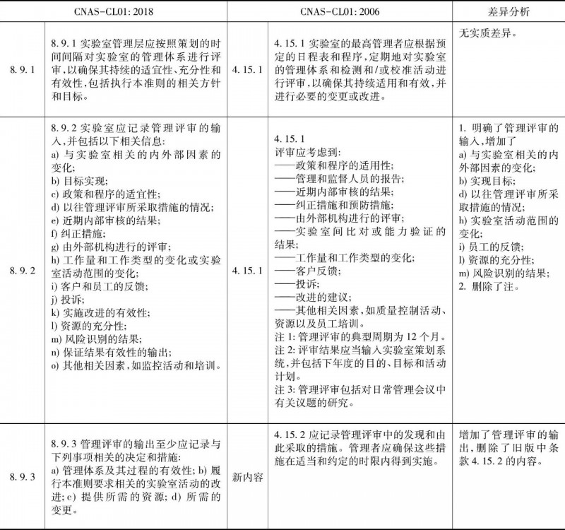
3、CNAS-CL01新旧版比较
CNAS-CL01:2006《检测和校准实验室能力认可准则》与CNAS-CL01:2018《检测和校准实验室能力认可准则》对实验室管理评审要素均做了具体要求, 新旧版本准则对管理评审要素的要求也存在一些差异, 具体详见下表1所列。
表1 CNAS-CL01新旧版管理评审要素差异比较表



随着CNAS-CL01:2018《检测和校准实验室能力认可准则》及《检验检测机构资质认定评审准则》 (国认实[2016]33号) 的发布实施, 各主管部门对实验室管理要求越来越高, 实验室质量管理体系的正常持续有效运行对实验室的发展至关重要。实验室管理评审的过程就是对实验室质量管理体系有效性、适宜性和充分性的检验、改进和提高的过程。有效的实验室管理评审活动能保证实验室质量管理体系持续有效运行, 也能合理的提出下一阶段实验室的质量方针、工作目标和改进措施。所以, 实验室管理评审是确保实验室管理体系有效运行和持续改进的重要环节。管理评审活动是否富有成效, 是确保实验室质量管理体系有效运行和实验室其他活动正常开展的关键环节之一。

手机版







鲁公网安备 37060202000128号