《食品安全国家标准 食品添加剂使用标准》GB 2760-2024与GB 2760-2014标准文本比对
比对说明
2024年3月12日,国家卫生健康委员会发布了《食品安全国家标准 食品添加剂使用标准》(GB 2760-2024),并将于2025年2月8日实施。食品伙伴网将2024版GB 2760与2014版及其纳入新版标准中的增补公告进行了比对分析,以下概述了2024版GB 2760较2014版的整体变化及各个附表的主要变化,供相关食品企业参考。
一、纳入了增补公告批准使用的添加剂。
为了方便标准使用者查询,GB 2760-2024纳入了GB 2760-2014实施以来国家卫生健康委以公告形式批准使用的食品添加剂品种和使用规定,截至国家卫生健康委2023年第5号公告。
二、正文的修订情况
(1)修订食品添加剂定义,在定义中增加了营养强化剂的内容,并明确营养强化剂的使用应符合《食品安全国家标准 食品营养强化剂使用标准》(GB14880)和相关规定。
(2)修订INS和CNS定义,并明确说明当CAC的INS号发生变化时以CAC的INS号为准。
(3)“4食品分类系统”的修改:删除“如允许某一食品添加剂应用于某一食品类别时,则允许其应用于该类别下的所有类别食品,另有规定的除外”内容,将其体现在附录A的A.3中。
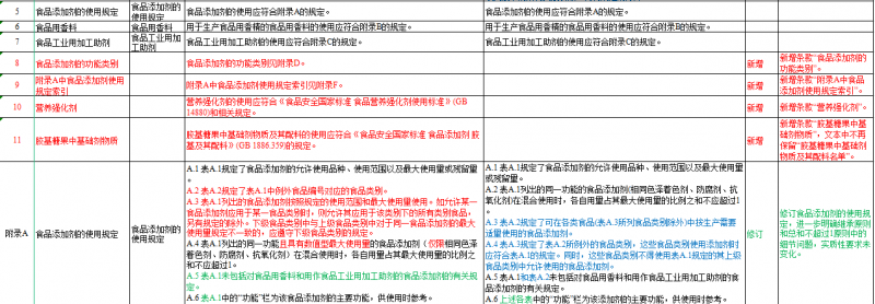
(4)增加了“8食品添加剂的功能类别”“9附录A中食品添加剂使用规定索引”“10营养强化剂”“11胶基糖果中基础剂物质”内容。
三、附录A的修订情况
(1)修改附录A中食品添加剂使用规定的查询方式。将2014版标准中表A.3的内容体现到表A.1和表A.2中,原表A.2合并入表A.1。2024版标准中表A.2规定了表A.1中例外食品编号对应的食品类别。
(2)修订食品添加剂的使用规定。进一步明确继承原则和完善相同色泽着色剂、防腐剂、抗氧化剂总和不超过1原则的描述,实质性要求未变化。
2024版标准规定“表A.1列出的食品添加剂按照规定的使用范围和最大使用量使用。如允许某一食品添加剂应用于某一食品类别时,则允许其应用于该类别下的所有类别食品,另有规定的除外。下级食品类别中与上级食品类别中对于同一食品添加剂的最大使用量规定不一致的,应遵守下级食品类别的规定”。
表A.1的修订情况
(1)修订部分食品添加剂品种和/或使用规定。删除了落葵红、密蒙黄、酸枣色、2,4-二氯苯氧乙酸、海萝胶、偶氮甲酰胺;删除了罐头类食品中防腐剂的使用规定,涉及ε-聚赖氨酸盐酸盐、乳酸链球菌素、山梨酸及其钾盐、稳定态二氧化氯;删除食醋中冰乙酸、果蔬汁浆中纳他霉素、蒸馏酒中β-胡萝卜素和双乙酰酒石酸单双甘油酯、凉果类和话梅类中滑石粉、“16.07其他(发酵工艺)”中聚氧乙烯木糖醇酐单硬脂酸酯等的使用规定;
(2)修改了部分食品添加剂的使用要求。增加了阿斯巴甜、安赛蜜与天门冬酰苯丙氨酸甲酯乙酰磺胺酸等在相同食品类别中共同使用时的总量要求;完善了饮料类别中液体饮料与相应的固体饮料食品添加剂使用的对应关系,修改备注为“以即饮状态计,相应的固体饮料按稀释倍数增加使用量”。修订了二氧化硫、脱氢乙酸及其钠盐等在部分食品类别中的使用规定;将原标准中归类为“其他类”的部分食品类别重新进行了归类,并调整了相应的食品添加剂使用规定等;
(3)修改了部分食品添加剂的基本信息。例如修改了苯甲酸及其钠盐等食品添加剂的中文名称、中国编码(CNS号);爱德万甜等食品添加剂的英文名称和国际编码(INS号)等。
表A.2的修订情况
2024版表A.2为表A.1中例外食品编号对应的食品类别,相对于2014版GB2760的表A.3,其主要变化如下:
(1)修订食品类别名称:如将“灭菌乳”修订为“灭菌乳和高温杀菌乳”,在该分类下增加了“高温杀菌乳”;将“白糖及白糖制品(如白砂糖、绵白糖、冰糖、方糖等)”修订为“白砂糖及白砂糖制品、绵白糖、红糖、冰片糖”,将原11.01.02 的红糖、冰片糖整合至11.01.01。删除了“等”字,说明除已在11.01.01名称中列明的,其他的全部转入11.01.02类别中的“其他糖”。
(2)细分部分食品分类:如2014版“02.01(基本不含水的脂肪和油)”大类修改为02.01的细分类“02.01.01.01(植物油)、02.01.01.02(氢化植物油)、02.01.02(动物油脂(包括猪油、牛油.鱼油和其他动物脂肪等))、02.01.03(无水黄油、无水乳脂)”。
四、附录B的修订情况
(1)修订食品用香料、香精使用原则。进一步明确具有其他食品添加剂功能或其他食品用途的食品用香料的使用要求,应配制成食品用香精用于食品加香。如:苯甲酸、肉桂醛、瓜拉纳提取物、双乙酸钠(又名二醋酸钠)、琥珀酸二钠、磷酸三钙、氨基酸类等。
表B.1的修订情况
2024版表B.1为不得添加食品用香料、香精的食品名单,相对于2014版GB 2760,其主要变化如下:
(1)修订食品类别名称:将“灭菌乳”修订为“灭菌乳和高温杀菌乳”,在该分类下增加了“高温杀菌乳”;
(2)新增食品分类:增加“13.02 婴幼儿辅助食品”类别,通过新增食品类别从而进一步明确禁止“婴幼儿辅助食品”使用香精香料。
表B.2、B.3的变化
修改完善了部分食品用香料品种。梳理了表B.2和表B.3的食品用香料名单,进行以下调整:
(1)删除了多个香料品种。删除了枯茗油、葫芦巴、玫瑰茄、石榴果汁浓缩物、玉米穗丝、3-乙酰基-2,5-二甲基噻吩、氨基乙酸(羟基乙腈法)。其中,枯茗油、葫芦巴已为香辛料,玫瑰茄、石榴果汁浓缩物、玉米穗丝已为普通食品,3-乙酰基-2,5-二甲基噻吩行业已不再使用。
(2)非洲竹芋提取物由合成香料调整为天然香料。
(3)大茴香脑、根皮素由天然香料调整为合成香料。
(4)多项香料修改或增加的中英文名称、FEMA编号、编码。例如:葡萄糖基甜菊糖苷、非洲竹芋提取物、6-甲基辛醛、香兰醇、4-癸烯酸等。
五、附录C的修订情况
表C.1、C2的修订情况
2024版表C.1为可在各类食品加工过程中使用,残留量不需限定的加工助剂名单(不含酶制剂),表C.2为需要规定功能和使用范围的加工助剂名单(不含酶制剂),相对于2014版GB 2760,其主要变化如下:
(1)明确过氧化氢的使用范围。将过氧化氢从表C.1中删除,列入表 C.2,并规定其功能为“脱硫剂、脱色剂、去碘剂”,使用范围为“淀粉糖和淀粉加工工艺、油脂加工工艺、海藻加工工艺、胶原蛋白肠衣加工工艺、乳清粉和乳清蛋白粉的加工工艺”。
(2)删除了1,2-二氯乙烷、矿物油、磷酸铵、抗坏血酸、抗坏血酸钠5个加工助剂品种。根据JECFA最新评估结果,同时参考美国、欧盟的规定,删除了1,2-二氯乙烷品种和使用规定。将矿物油使用规定与白油(液体石蜡)的使用规定进行整合。将磷酸铵使用规定与磷酸氢二铵和磷酸二氢铵进行整合。将抗坏血酸和抗坏血酸钠纳入附录A进行规定。
(3)修订部分加工助剂的功能和使用范围。例如,删除了β-环状糊精用于巴氏杀菌乳、灭菌乳的规定;增加离子交换树脂用于糖处理工艺的规定;删除了白油(液体石蜡)功能中的“被膜剂”功能,增加了“防黏剂”功能。
(4)统一规范了消泡剂的使用规定。删除了表A.1中丙二醇和吐温类中的消泡剂功能,在表 C.2 丙二醇的功能中增加消泡剂,删除了表A.1中吐温类用于豆类制品的使用规定,在表 C.2 中吐温类的使用范围中增加“豆类制品(最大使用量为0.05g/kg,最大使用量以每千克黄豆的使用量计)”。
(5)修订部分加工助剂的中英文名称表述。例如,氮气修改为“氮气(液氮)”,6号轻汽油(植物油抽提溶剂)修改为“植物油抽提溶剂”,植物活性炭(稻壳活性炭)修改为“植物活性炭(稻壳来源)”。
表C.3的修订情况
2024版表C.3为食品用酶制剂及其来源名单,相对于2014版GB 2760,其主要变化如下:
(1)新增1中酶制剂。新增“普鲁兰酶(Pullulanase),来源为李氏木霉Trichodermareesei,供体为Aspergillusnishimurae”。
(2)删除1种酶制剂。删除了“溶血磷脂酶(磷脂酶B)Lysophospholipase (lecithinase B),来源为李氏木霉Trichoderma reesei,共体为Aspergillus nishimurae”。
(3)修订部分酶制剂的中英文名称。例如,果糖基转移酶(又名β-果糖基转移酶)修改为“蔗糖1-果糖转移酶(又名果糖基转移酶 )”,纤维二糖酶修改为“β-葡萄糖苷酶(又名纤维二糖酶)”,果胶酯酶修改为“果胶酯酶(果胶甲基酯酶)”,葡糖异构酶修改为“葡糖异构酶(木糖异构酶)”。
(4)修订部分酶制剂来源或供体名称、供体的描述。
六、附录D的修订情况
(1)附录D中增加了营养强化剂的编号D.16,并根据GB 14880的规定增加了营养强化剂的定义。
(2)根据GB 30616-2020中关于食品用香料的定义,将D.21食品用香料定义修改为“添加到食品产品中以产生香味、修饰香味或提高香味的物质”。
七、附录E的修订情况
为了使食品分类描述更加科学合理,进一步规范了部分食品类别的描述,表E.1的主要变化如下:
2024版表E.1为食品分类系统,相对于2014版GB 2760,其主要变化如下:
(1)新增7个食品类别。在相关食品类别中增加兜底的其他类别,如06.03.02.06其他小麦粉制品(如面筋等)、06.05.02.05其他淀粉制品(如凉粉等)、06.12其他粮食制品、08.02.03肉丸类、08.02.04其他预制肉制品、12.10.03.05其他液体复合调味料;增加了16.05食品加工用菌种制剂(16.04除外)。
(2)为与相关食品产品的食品安全国家标准保持协调一致,修改了部分食品类别。删除12.03.01酿造食醋、12.03.02配制食醋、12.04.01酿造酱油、12.04.02配制酱油、12.05.01酿造酱,将配制酱油和配制食醋归入12.10.03液体复合调味料;删除12.05.02配制酱,将其归入12.10.02 半固体复合调味料,并将大类12.05食品类别名称修改为“酿造酱”。并对相应的食品添加剂使用规定进行修改。
(3)调整部分食品类别。例如:1.01分类中增加了“高温杀菌乳”;修改了蜜饯凉果的食品分类;调整食糖、调味酱的分类;删除半起泡葡萄酒食品分类;将原08.03.07.03 肉脯类调整至08.03.02“熏、烧、烤肉类(熏肉、叉烧肉、烤鸭、肉脯等);将09.02.03分类的名称由“冷冻鱼糜制品(包括鱼丸等)修改为“冷冻水产糜及其制品(包括冷冻丸类产品等)”;
(4)修订部分食品分类号。将“面糊(如用于鱼和禽肉的拖面糊)、裹粉、煎炸粉”的食品分类号由“06.03.02.04”调整为“06.11”。
红色字体为新增教据,绿色字体为修订数据,蓝色字体为删除数据。




来源:食品伙伴网 信息数据部.食品伙伴网食品安全合规服务事业部原创文章,转载请联系出处。图片来源:创客贴会员。
提醒:文章仅供参考,如有不当,欢迎留言指正和交流。且读者不应该在缺乏具体的专业建议的情况下,擅自根据文章内容采取行动,因此导致的损失,本运营方不负责。如文章涉及侵权或不愿我平台发布,请联系处理。










