01、报告研究背景及研究目标
2020年以来,新消费赛道涌现出了众多功能性食品创业公司,这些公司成立及融资时间集中在2020和2021年。功能性食品行业的兴起主要是由于年轻人养生意识提升,而传统保健食品的药品态和口感不佳难以满足年轻消费者的养生需求,添加了玻尿酸、GABA、益生菌等功能性成分的软糖、果冻、饮料及乳品等零食态养生产品涌现。除了初创公司之外,保健食品企业、传统食品饮料企业,乃至药企纷纷推出了针对年轻人的养生产品,资本市场和媒体亦给予了功能性食品极大关注。功能性食品和保健食品经常一同出现被讨论,这一波功能性食品的兴起也经常被解读为保健食品的零食化快消化。但从中国现行的法律法规来看,保健食品有明确的法律地位,其作为特殊食品在功能声称、产品宣传及产品上市前的功效审评等方面都有明确的法规细则。不同于日本对保健功能食品实施分类分级管理制度,目前功能性食品在中国并没有明确的法律地位,其本质上仍然是普通食品,产品无法声称功能,从可用原材料、产品准入资质及产品宣传等方面皆按照普通食品来监管。虽然从需求端来讲,消费者在购买产品时主要关注产品能否满足其某种养生保健需求,不会对产品进行概念性的区分。但从产业发展的角度来看,保健食品和功能性食品在中国面临不同的法律地位和行业监管,直接导致了两者在产品类型、营销宣传、销售渠道等方面完全不同的发展路径,企业亦面临不同的行业准入门槛。本报告将从产业发展的角度对中国保健食品和功能性食品行业进行分析,希望对行业感兴趣的人有所启发,同时欢迎产业界人士与我们共同交流与探讨。
02、目标
中国对保健食品和功能性食品分别实施怎样的行业监管?
两者法律地位的不同对功能声称、产品创新等产生了哪些影响?
保健食品和功能性食品在需求端的行业发展背景是什么?
保健食品和功能性食品的产业链各环节有哪些特点及其发现状如何?
各环节有哪些市场参与者?
保健食品的行业发展历程、管理模式、产品类型及功能声称是什么?
有哪些行业问题及痛点?其对应的发展策略有哪些?
03、概念界定

来源:国家市场监督管理总局,《GB 16760-2014保健食品国家标准》,《食品保健食品欺诈和虚假宣传整治问答》,艾瑞咨询研究院自主研究绘制。
04、保健食品和功能食品的行业监管比较

来源:《中华人民共和国食品安全法》,《保健食品注册与管理办法》,《食品安全法实施条例》,国家市场监督管理总局,艾瑞咨询研究院自主研究绘制。
05、功能性食品–行业兴起原因
需求侧:年轻人偏爱轻松的养生方式,在选择养生产品时不仅要效果,更要服用方便及好吃好玩
与中老年人相比,年轻人更偏爱轻松的养生方式,喜欢没有“吃药”体感的养生产品。对于年轻人而言,在选择养生产品时除了效果好之外,服用方便、好吃同样重要。

来源:艾瑞咨询,天猫新品创新中心, CBNData,天猫国际,艾瑞咨询研究院自主研究绘制。
供给侧(1/2):保健食品药态及功能的局限难以满足年轻人的养生需求,催生功能细分及零食态的功能性食品兴起
年轻人不像中老年人对产品的功效性需求刚性,药态产品难以坚持。服用方便、口感好具有一定功效性的养生食品更符合年轻人当下的养生需求。

来源:中国营养保健食品协会,庶正康讯,艾瑞咨询研究院自主研究绘制
06、功能性食品–产品类型
产品功效集中在健康与美两大年轻人关注的方向,成分上选择消费者认知度高的成熟原材料,降低科普教育成本功能性食品作为普通食品无法声称功效,因此产品多选择市场教育较为成熟的功能成分,降低消费者教育成本。
产品功能上,集中在肠道健康、美容养颜、护眼、助眠、体重管理等年轻人比较关注的方向。

来源:公开资料,艾瑞咨询研究院自主研究绘制。
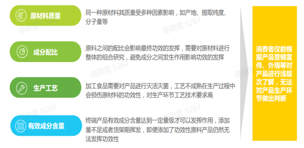
07、功能性食品–行业痛点及问题
产品功效受多重因素影响,国家缺乏强制检测,消费者难以辨别产品质量,或将存在劣币驱逐良币,影响行业信誉原材料质量、成分配比、生产工艺及有效成分含量是影响产品功效性的关键因素,而消费者无法对产品生产环节做出判断,仅能根据产品详情页对产品配方、外观等进行浅层次判断。

注:专家访谈,艾瑞咨询研究院自主研究绘制。
08、功能性食品-发展及应对策略
清晰的产品定位,与消费者的沟通宣传上,引导其对产品功能合理的心理预期。
功能性食品产品在功效上缺乏国家批文背书,产品溢价又高于普通食品,与消费者的沟通成本较高。对企业来说,需要对产品有清晰的定位,把产品的价值正确传递给消费者,在产品卖点的沟通上,要聚焦于人群,讲出消费者关心的功能诉求,同时要引导消费者对产品合理的心理预期,实现消费者预期、产品价格和产品功效三者之间的平衡。否则,消费者容易对产品形成“又贵又无效”的印象,对产品丧失信任,导致产品复购率低。

来源:艾瑞咨询研究院自主研究绘制
总结
健康化营养化是食品的未来发展趋势,长远来看,行业将长期受益;但是受国家法规仍需不断完善影响,短期内需要企业自律发展,在法规的许可下与消费者进行正确沟通,引导消费者对产品功效的合理预期。
产品类型:产品形态零食化、方便即时,产品配方低糖低卡健康化;
产品功效集中在健康与美两大年轻人关注的方向,成分上选择消费者认知度高的成熟原材料,降低科普教育成本。
行业问题:产品无法声称功能,与消费者沟通成本高,功效性成分使用量有限,将影响产品功效性的发挥。
应对策略:优化产品配方、多种功效性原材料复配,弥补单一原材料剂量不足的问题;通过功能性试验证明产品功能,为产品质量背书;与消费者的沟通宣传上,引导其对产品功能合理的心理预期。
来源:食品伙伴网食品研发创新服务中心,作者:安雪,北京工商大学食品工程硕士,从事功效食品产品经理相关工作。图片来源:创客贴会员。
提醒:文章仅供参考,如有不当,欢迎留言指正和交流。且读者不应该在缺乏具体的专业建议的情况下,擅自根据文章内容采取行动,因此导致的损失,本运营方不负责。如文章涉及侵权或不愿我平台发布,请联系处理。










