感官评价是一门人们用来唤起、测量、分析及诠释食品级原料当中那些可被他们的视觉、嗅觉、触觉及听觉所感觉到的特性反映的科学学科。感官分析是唯一将人与产品、工厂与市场、产品与品牌、生存与享受紧密关联起来的分析技术。应用感官分析技术可以测知人们感知的产品质量,了解人们对产品的功能需求和情感需求,并根据产品质量的终极目标“消费者满意”而针对性的设计产品、生产和营销。
感官分析主要有差别检验、标度和类别检验、描述性分析、消费者接受性与偏爱测试方法。在众多的感官分析方法中描述性感官分析是感官科学家使用的最新的工具,此方法是20世纪70年代发展起来的。运用此方法可以获得产品完整的感官描述从而帮助鉴定产品成分、过程变化、产品详细的感官特性或产品之间的存在着怎样的差别。目前产品开发过程中会经常的与国外竞品的各项感官属性进行比较,以达到预期的口味需求,在此阶段采用定量描述分析法对产品进行剖析是有效的感官评定方法。

图源:创客贴
运用定量描述分析法对酸奶开发阶段的产品进行感官测试,确定产品构思及产品改进的方向、初步建立部分酸奶的感官语言并且通过研究探讨定量描述分析法在酸奶感官评定中的优点与不足,以其为酸奶的感官评价提供参考。
01、试验材料与方法
一、实验材料
实验室自制蓝莓果粒酸奶、市售Dannon蓝莓果粒酸奶、塑料PET品尝杯。
二、实验方法
1、酸奶的生产工艺流程
原料乳→净乳→配料→均质、杀菌、冷却→发酵→破乳、搅拌、调香→包装→冷却→后熟
2、定量描述分析的方法及步骤
(1)感官实验室
采用石家庄君乐宝乳业有限公司根据感官国家标准刚刚建成的感官实验室,感官实验室共分为三个区域:准备区、品尝区、讨论区。准备区有实验所需的基本设备:电磁炉、水浴锅、冰箱等;品尝区为单独的小隔间组成,每个隔间有专门的照明系统、呼叫系统、排风系统、排水系统、信息收集系统(中国标准化研究院研究的轻松感官分析软件)。
(2)感官评价员
①基本味觉测试。将不同浓度的酸、甜、苦、咸、鲜、涩的基准物质配成不同梯度的水溶液进行味觉敏感度测试,正确率在80%以上合格。
②基本嗅觉测试及描述能力测试。选取工作中常用的香气物质配成不同的浓度进行嗅闻后并将闻到的香气物质进行描述,正确率在80%以上合格。
③工作经验的筛选。感官评价员为在乳品开发、质量控制方面两年以上工作经验的人员参与此项目的评审。
④面试。对此项目的培训和实验的兴趣、可能参加的时间、沟通能力和语言表达能力强的评价员。
⑤个人表现评估。通过不同甜味、酸度梯度的酸奶样品对评价员的个人工作表现进行评估对其描述词评价的变异程度小于或等于15%。
运用以上方法最后选择12名评价员参与项目的感官评价。
(3)感官评价步骤
①建立感官特性描述词。培训感官评价员,让评价员熟悉该类产品的特性。首先鼓励测试人员使用自己能理解的和能向评价小组其他成员解释清楚的任意词语来描述产品;然后指导测试人员检查产品在空白本子上写出对那些感觉到的属性的描述;领导小组的领导以每次只问一位的方式来询问每位测试者所写下的内容并在黑板上进行展示,用此方法处理自己所要评价的所有样品;经过两个轮回的培训让测试人员以一定的格式来组合这些词语,同时还要鉴别出那些重点的感官体验。持续 4~5个阶段的培训完成积分卡的制定。
②确定参比样。根据建立的描述词,由感官分析师提供与该描述词对应的一些类参比物质,在培训期间提供给测试人员使用。参比物质是一种原料、一个产品或者是其他能够代表特定感觉和描述这种感觉属性的物质。
③评价感官特性强度。将各特性不同强度的参比样分别提供给每一名评价员进行训练。要求评价员按照强度从强到弱的顺序依次评价,熟悉并记忆各特性的感觉及对应的强度标度。然后取出每种特性的参比样作为考核样品,若评价员对其评价65% 以上的正确率,方可进行实际样品的感官特性强度评价。在进行样品强度评价时采用线性标度。
④实验开始前lh,将样品从冰箱中取出,使其升至室温,每种酸奶样品用透明无味的塑料杯呈送,品尝杯用3位随机数字编号,品评人员在单独的品评室内品尝后,对每种样品就各种感官指标进行打分后将打分的结果在电脑上标示。
⑤数据处理。把每个评价员的评价结果转化为分值输入计算机,数据结果采用蜘蛛图的形式表示感官特性强度的大小,且可以采用SPSS统计分析软件进行方差分析,揭示两种产品在所测试的感官特性上是否存在显著性的差异别。
02、结果与分析
一、积分卡的建立
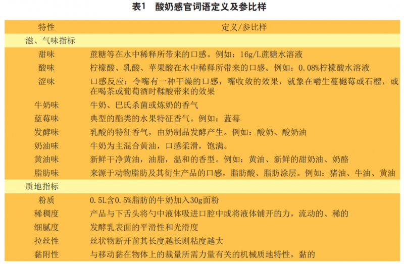
通过4 ~ 5 轮的培训, 由品评组长组织, 品评小组共同讨论,确定酸奶的感官语言、定义及参比样。酸奶感官词语定义及参比样见表1。

二、酸奶感官特性强度评价结果
12名品评员分别对两个厂家的蓝莓酸奶从14个感官特性进行了描述分析,这些数据的获得是建立在严格的实验程序基础之上的。其中的描述性词汇是评价小组按照表1定义的感官特性来识别酸奶的感觉;而其中的测量数据是以专业品评员的感觉强度,并按照线性标度的评分尺度得到的。特性强度评价结果见表2。

三、统计
自制蓝莓酸奶和市售Dannon的蓝莓酸奶感官特性上所表达的每种特性的强度是不同的,两者各有各的特点。对评价员特性强度评价结果进一步进行双因素方差分析可以看到,市售Dannon蓝莓酸奶的甜味、牛奶味、蓝莓味、发酵味、奶油味、脂肪味、稀稠度、细腻度、拉丝感、粘附性在5%的显著水平以上均强于自制蓝莓酸奶;这些指标在后续的配方设计中需继续调整。自制蓝莓酸奶与Dannon蓝莓酸奶QDA数据蜘蛛图见图1。

03、结果探讨
(1)通过对自制蓝莓酸奶和市售Dannon酸奶的对比,找出了目前所开发产品的不足,指出了产品改进的方向;在试验过程中形成了部分适合酸牛奶的感官描述词并确定了标准化的词汇来描述样品中的感官差异性。
(2)生产企业在感官评价过程中采用QDA技术测试数据不用通过一致性讨论而产生,相对减少测试难度;且在试验过程中使用了非线性结构的标度来描述评估特性强度可以减少评价人员只使用标度的中间部分避免出现非常高或非常低的结果,增强了数据的准确性。
(3)目前运用QDA分析技术在感官评价过程的困难就是在感官评价的训练期间,评价小组领导者如何帮助评价员把一个产品的独立特征强度从整体的品质或喜好印象中挑选出来,并且所有的描述性评价仅仅是建立在知觉强度的基础上而不是个人快感的反映,这是以后需要继续加强研究的。
04、酸奶的感官评价方法
一、组织状态的感官评价:
1、光泽度:将酸奶倒入烧饼中观察酸奶的表明有一层细腻均匀的光泽,这是酪蛋白特有的光泽,,如果蛋白质凝乳的颗粒不均匀就会对光形成散射,没有细腻均匀的光泽;
2、颗粒度:将倒入烧杯中的酸奶倾斜沿着烧杯壁旋转一周,观察酸奶在杯壁的附着层颗粒要均匀,没有胶着感;如果颗粒度大小不均匀并且有雪花的片状,酸奶蛋白质的稳定性还要改进;
3、渐清:将酸奶放置在烧杯中静置一段时间观察是否有清夜渐出,通常与发酵的状态和机械的剪切力有关;
4、堆积感:将酸奶倾倒的过程中酸奶不是摊在容器中,而是有一定的立体感,这主要与酸奶的硬度和粘度有关;
5、均匀度:将酸奶用玻璃棒搅拌后抽出观察附着在玻璃棒上的酸奶是否均匀,是否有絮片;
6、拉丝感:用勺子把酸奶舀起再倾倒,观察酸奶在倾倒过程中的粘连性,粘连1性越强拉丝感越强,主要和菌种有关;
7、弹性:在倾倒酸奶的过程中酸奶拉丝断裂后向上弹起的速度。
二、口感评价:
1、甜酸比:糖或甜味剂和酸奶发酵产生的酸对于口感最佳的比例,不同区域的消费者对于酸奶的甜酸比有着不同的喜好;
2、入口的饱满度:这是入口的第一感觉,整个口腔感觉到的酸奶的质感;
3、风味的释放:酸奶在口中风味释放和溶解的速度,风味释放的速度越快越充分给人的感觉越强烈,产品的特点越鲜明;
4、爽滑度:指的是酸奶在吞咽的过程中通过咽喉和食道时的滑动摩擦系数,通过的越快爽滑度越高;
5、清爽:一方面指酸奶的粘度低,另一方面指喝完后在口中没有残留,干干净净,和没有喝一样;
6、糊口:指喝完酸奶后在牙齿和口腔中有残留,有粉状的附着感;
7、粘连感:酸奶在吃的过程中有粘性,需要刻意的咀嚼才能吞咽;
8、硬度:硬度越高酸奶的结构越紧密,在口中融化的速度越慢;
9、涩口感:酸奶在发酵过程中本身会产生涩味,涩味过重会让人不愉快;
10、空口留香:喝完酸奶在口腔上膛残留的味道,应该是淡淡的自然发酵的香气无异味。
参考文献:[1]贾军燕,刘建光,刘茁,陆淳.定量描述分析(QDA)在酸奶开发感官评定中的研究[J].农业工程技术(农产品加工业),2014(02):33-36.
其它参考资料:百度文库。
来源:食品伙伴网食品研发创新服务中心,图片来源:创客贴会员。
提醒:文章仅供参考,如有不当,欢迎留言指正和交流。且读者不应该在缺乏具体的专业建议的情况下,擅自根据文章内容采取行动,因此导致的损失,本运营方不负责。如文章涉及侵权或不愿我平台发布,请联系处理。










