
01、会议简介
为践行国家海洋强国战略,进一步推动海洋生物技术深化研究与关键技术及成果转化,由大连海洋发展局与大连深蓝肽科技研发有限公司等联合主办的2023年第二届海洋生物技术研究与产业化发展论坛(以下简称“MBR&ID(2023)”),定于2023年10月20日—22日在中国大连隆重举行。
MBR&ID(2023)将围绕海洋技术领域,聚焦技术链、产业链、资源链和人才链协同创新、资源对接、产学研合作、人才交流、成果转化,搭建全方位、多层次交流与合作的桥梁和纽带,全视角、多维度展现海洋技术创新与产业化发展的最新成就及未来构想。
02、会议主题
践行国家海洋强国战略·助力沿海经济带高质量发展·加快大连海洋强市建设
03、会议时间
2023年10月20日-22日
04、会议地点
大连世博广场一期201/204/205
05、组织结构
主办单位:
大连市海洋发展局
辽宁省产业技术研究院
中国医药新闻信息协会特殊食品分会
大连工业大学
大连海洋大学
大连深蓝肽科技研发有限公司
承办单位:
中国科学院大连化学物理研究所
食品伙伴网
大连瑞峤管理咨询有限公司
大连市海洋生物活性肽产学研联盟
大连蓝色粮仓生物科技有限公司
支持单位:
沈阳山水物源生物科技有限公司
沈阳立兴祥生物科技有限公司
杭州惠中众粮网络科技有限公司
大连鑫玉龙海洋生物种业科技股份有限公司
黑龙江绿色食品营销有限公司
组织机构持续更新中......
06、拟定日程


07、参会对象
高校、科研院所等海洋领域院士、知名专家、高校教授;从事海洋生物科技研究的技术人员、研发人员;海洋牧场、生物育种技术与产业化发展及营养健康领域专家学者、企业家;海洋生物科技领域上下游供应链企业群体,海洋生物医药、保健品、功能性食品、营养食品企业研发、质量、生产等相关技术人员,高层管理者;涉海重点企业、新闻媒体代表等参会。
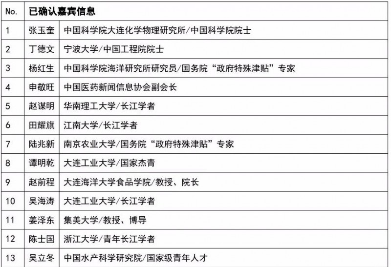
08、已确认嘉宾


09、会议酒店
1、本论坛为免费论坛。
2、交通费、住宿费用自理。
3、非受邀嘉宾,餐费请提前扫码报名。
4、大会协议酒店信息:
大连星海会展中心citigo欢阁酒店 300元/间(大床/标间,含早)
地址:辽宁省大连市沙河口区中山路580号星海广场a区6号
酒店入住咨询:裴艳萍 15040578319
大连星海假日酒店 450元/间(大床/标间,含早)
地址:辽宁省大连市沙河口区星雨街星海广场C1区32号
酒店入住咨询:王殿磊 18698665303
10、论坛赞助
大会主题论坛赞助 (赞助款: 5万元人民币)
大会回报:
1)获得“大会主题论坛赞助商”称号;
2)大会主题论坛场地广告包含(入门立柱、主论坛场地传宣版等);
3)赞助单位3人可以参加大会VIP活动 (参加科学家夜话晚宴等,根据组委会统一安排的其他活动);
4)企业标准展台3个(含6个门型展架,展架资料需提前提供);
5)给予赞助机构5张参会B类座票(前6排),5张参会A类座票(前3排);
6)会刊封三-五彩色广告1版;
7)大会手袋广告,放赞助单位LOGO;
8)企业名称和标识可作为赞助单位出现在宣传品中;
9)企业Logo和网站可在会议手册中刊印;
10)企业150字简个展示在会刊上;
11)赞助单位宣传册可放在参会人员手袋中。
分论坛赞助 (赞助款: 3万元人民币)
大会回报:
1)论坛开始前播放赞助单位宣传片;
2)企业标准展位1个;含2个门型展架,展架资料需提前提供;
3)给予赞助机构2张B类座票(前8排),2张参会A类座票(前5排);
4)分论坛演讲机会20-25分钟;
5)赠送会刊插页彩页广告1版;
6)企业名称和标识可作为赞助单位出现在宣传品中;
7)企业150字简个展示在会刊上;
8)提供4人自助午餐餐券;
9)赞助单位宣传册可放在参会人员手袋中。
广告宣传服务
为使企业更好的推广产品与技术,加大宣传力度,本次大会特推出多种广告投放方式,以满足不同企业的宣传需求。
一、参会吊牌广告:
l会议期间所有参会人员都需佩戴吊牌入场,企业可在吊牌背面印刷公司彩色宣传广告。
l广告优势:会议期间所有参会嘉宾都需随身携带,宣传全面、广泛,是最有效的宣传方式之一。
l广告规格: 宽105mmx高140mm
l广告价格: 5000元/500个
二、会议手袋广告:
l会议手袋由大会会务组提供给所有参会人员,内置大会会刊、展商资料,企业可在手袋外印刷公司名称及Logo。
l广告优势:会议期间所有参会人员人手一份,是参会人员在注册台报到登记后,第一个拿到手上,并穿梭于整个会场的权威媒体广告规格: 宽38cm x高28cmx厚5cm
l广告价格: 10000元/300个
三、会刊广告:
l大会会刊收录国内外所有演讲人的报告摘要和参会人提交的论文资料,且登载所有参展商名录,公司介绍及联系方式,是非常有价值的市场报告和研究趋势报告,有较强的广告效果和收藏价值。
l会议期间发给所有的参会人员,会后发送给国内外大学图书馆等单位收录。
广告优势:覆盖整个会议全部参会人员,宣传范围广泛,且因会刊的保存价值使宣传不受会议时效性限制。
广告规格:高210mm*宽140mm
l广告价格:会刊广告种类
会刊封四广告20000元
会刊封五广告15000元
会刊封底广告30000元
会刊内页广告5000元
备注:本次学术论坛是公益性质的,免费参会,交通、食宿需要自理。
请参会人员务必携带身份证,需要刷证进场。
报名联系
林老师 13375457063(微信同号)
高老师 13375455245(微信同号)
来源:食品伙伴网食品研发创新服务中心,图片来源:创客贴会员。
提醒:文章仅供参考,如有不当,欢迎留言指正和交流。且读者不应该在缺乏具体的专业建议的情况下,擅自根据文章内容采取行动,因此导致的损失,本运营方不负责。如文章涉及侵权或不愿我平台发布,请联系处理。










