分类:热门活动 发布时间:2023-06-28 浏览量:5564
核心提示:【7月烟台】山东省食品安全总监/食品安全员证书培训即将开班 经培训考核合格,颁发食品安全总监、食品安全员证书。 详询会务老师
国家市场监管总局于 2022 年 9 月 26 日发布《企业落实食品安全主体责任监督管理规定》(下称《规定》),进一步贯彻党中央、国务院决策部署,落实食品安全法及其实施条例相关规定,督促企业落实食品安全主体责任,强化企业主要负责人食品安全责任,规范食品安全管理人员行为。
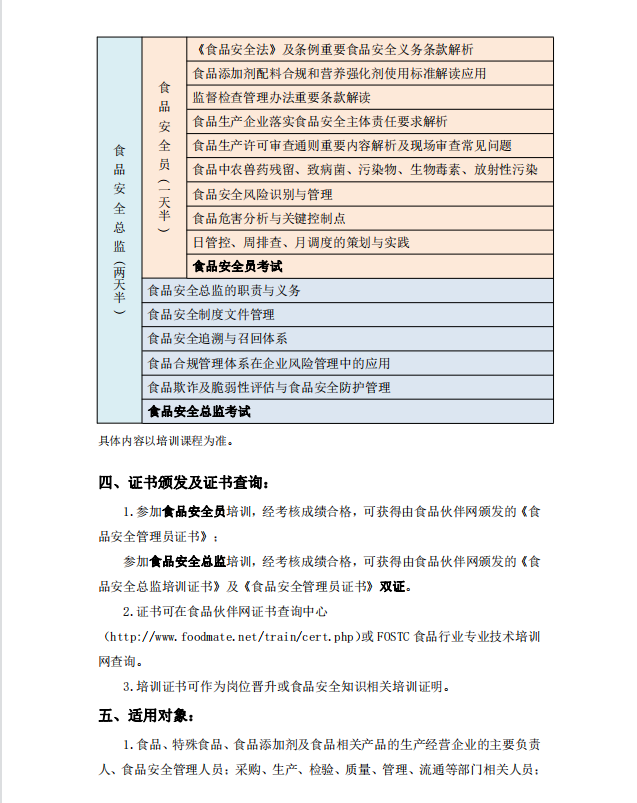
食品生产经营企业应当建立健全食品安全管理制度,落实食品安全责任制,依法配备与企业规模、食品类别、风险等级、管理水平、安全状况等相适应的食品安全总监、食品安全员等食品安全管理人员,明确企业主要负责人、食品安全总监、食品安全员等的岗位职责。此外《规定》中要求食品生产经营企业应当组织对本企业职工进行食品安全知识培训,对食品安全总监、食品安全员进行法律、法规、标准和专业知识培训、考核,并对培训、考核情况予以记录,存档备查。
为了帮助食品生产经营企业从业人员准确理解、贯彻执行《规定》中的要求,建立健全食品安全管理制度,落实食品安全责任制,提升企业相关责任人分析研判潜在风险,及时采取处置措施,消除风险隐患,提升食品生产经营企业食品安全管理人员的综合业务水平,食品伙伴网将开展“食品安全员和食品安全总监培训”,具体信息如下:
学宝儿❀:13370915547(微信同号)
学小宝:18106383740(微信同号)
学宝儿18953571261(微信同号)
食学宝李老师13345164581(微信同号)




食学宝 学食品
食学宝,食品伙伴网旗下在线学习平台,专注于食品相关课程,
拥有视频点播、线上直播,
为食品从业人员提供线上学习服务。
课程学习/直播服务/课程合作,请联系:
电话:0535-2122281
邮箱:study@foodmate.net
地址:山东省烟台市芝罘区东和创新谷

扫一扫,手机看课更方便
友情链接: 食品伙伴网 食品会议培训中心 食品商务中心 食育网 食品资讯中心 食品会议中心 食品人才中心 食品有意思 食品法规中心 食品伙伴网下载中心 食品培训中心 能力验证网 食品伙伴网学生平台 食品伙伴网学习平台 食品安全网 品牌食品网 白酒定制厂家 感知网 济南智感 传实翻译 北京联食认证服务有限公司 食品论坛 化妆品伙伴网 食品词典 食品邦 食品安全合规服务 食品研发服务中心 食品检测服务中心 食品文库
0535-2122281