每轮调剂复试工作结束,若仍有缺额的专业,将继续在已报名考生中择优发出复试通知;若剩余考生人数不足,则重新开放调剂系统报名并在学院网站公告开通时限,请考生们关注。
二、调剂专业需求
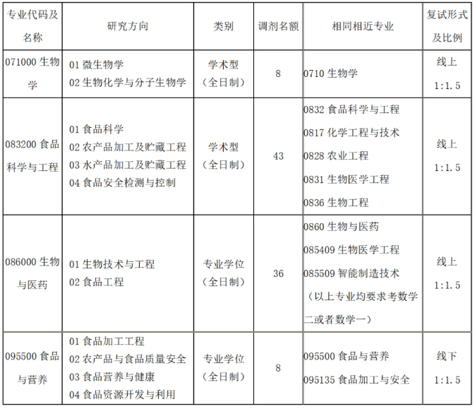
集美大学海洋食品与生物工程学院
2025年接受硕士研究生调剂的专业

三、调剂基本要求
1. 符合我校招生简章中规定的招生专业的报考条件;
2. 考生初试成绩必须符合国家A区进入复试基本分数要求;
3. 原则上,调剂考生第一志愿专业与调入专业相同相近,或初试科目与调入专业初试科目相同相近。相同相近专业详见上表,同等条件下择优进行复试。
4. 身体健康状况符合普通高校招生体检标准。
四、调剂复试程序及办法
调剂复试的程序及办法详见《集美大学海洋食品与生物工程学院2025年硕士研究生招生复试录取实施细则》,请有意调剂我院的考生做好复试资格审核材料及复试设备的准备工作(线上复试详情参考《集美大学海洋食品与生物工程学院2025年硕士研究生网络远程复试考生须知》)。
集美大学海洋食品与生物工程学院2025年硕士研究生招生复试录取实施细则
集美大学海洋食品与生物工程学院2025年硕士研究生网络远程复试考生须知
五、奖助学金政策
1.国家助学金:每生7200元/年(有固定工资收入的除外)。
2.学业奖学金:调剂生源研究生一年级每生5000元/年;二年级及以上根据学习成效评定,其中一等学业奖学金每生10000元/年(占比10%),二等学业奖学金每生8000元/年(占比20%),三等学业奖学金每生6000元/年(占比45%)。
3.国家奖学金:根据福建省下达指标每年评定国家奖学金,奖励标准为每生20000元/年。
4.学术成果奖:在校研究生参加科研活动取得成绩,由学生自主申报,学校根据集美大学研究生学术成果奖励办法每年进行评选奖励。
5.其他奖学金:可申报宋玉器先生研究生奖助学金、集友陈嘉庚教育基金会奖学金,每生600-1200元/年(约占学生数的12%)。
6.学习津贴:由导师按月发放,每生300-1000元/月。
7.另有勤工助学岗、家庭经济困难特区补助、医疗专项补助等。
有意调剂的考生请关注学院网站通知或来电咨询,联系电话:0592-6181774,联系人:周老师。
学|院|介|绍
1、学院简介
集美大学地处福建省厦门市,是福建省“双一流”建设高校,是交通运输部与福建省、自然资源部与福建省、福建省与厦门市共建高校,博士学位授予单位。学校办学始于著名爱国华侨领袖陈嘉庚先生1918年创办的集美学校师范部和1920年创办的集美学校水产科、商科,迄今已有105年历史。
集美大学海洋食品与生物工程学院前身为创办于1972年的厦门水产学院水产加工系,具有53年的本科办学历史。
2、专业学科建设
学院设食品科学与工程、生物工程、食品质量与安全三个本科专业,其中食品科学与工程为省级特色专业及创新创业改革试点专业,通过了IEET认证和教育部工程教育认证,入选国家级一流本科专业建设点,目前本科在校生1043人。现有食品科学与工程一级学科博士学位授权点,食品科学与工程和生物学两个一级学科硕士学位授权点,并设有生物与医药硕士和食品与营养硕士两个专业学位授权点,在水产学水产品加工方向招收博士后,目前在校硕士研究生437人,在校博士研究生21人(含留学生2人),在站博士后9人;形成了完整的本硕博人才培养体系和协调发展的办学格局。
3、师资队伍
学院现有专任教师79人,其中教授24人,副教授36人;具有博士学位的教师73人。专任教师中具有高级职称教师占75.9%,具有博士学位教师占92.4%。专任教师中有国家万人计划科技创新领军人才、新世纪百千万人才工程国家级人选等国家级人才2人次,享受国务院政府特殊津贴专家2人,农业部神农英才1人,福建省百人计划人才、福建省雏鹰计划拔尖人才、福建省创新之星人才、福建省杰青、优青等省级人才30余人次,同时还包括RSC Fellow、全球高被引学者、中国高被引学者、全球前2%顶尖科学家等国际知名专家。
4、学科平台
学院建有水产品深加工技术国家地方联合工程研究中心、海洋食品精深加工关键技术省部共建协同创新中心(共建基地)、国家红藻加工技术研发专业中心、国家级海洋食品加工与安全研究生实践教育示范基地;福建省高校水产科学技术与食品安全重点实验室、福建省食品微生物与酶工程重点实验室、福建省海洋功能食品工程技术研究中心、福建省生命科学基础教学示范中心、福建省海洋生物资源开发利用协同创新中心等教学科研平台。教学、科研仪器设备总数3469台(套),总价值约1.1亿元,为教学及科研提供了良好的工作条件。
5、科研能力
在水产品加工、海洋生物资源开发利用、食品生物技术、食品安全检测与控制、闽台特色农产品加工领域形成了一定的优势与特色,近5年来先后承担了国家发改委重大项目、国家自然科学基金、国家重点研发计划项目、海洋经济创新发展区域示范项目和福建省重大科技项目等300余项,相关科研成果获福建省科技进步奖一等奖等10多项省部级科技奖项;逐步形成了“创新驱动-人才培养-产业服务”三位一体产学研模式,并打造成为我国东南沿海区域生物医药与海洋食品领域的人才培养高地,有效服务“海洋强国”与“健康中国”国家战略。
6、人才培养质量
近3年,培养各级各类毕业研究生272人,获福建省研究生优秀学位论文13篇,其中博士研究生优秀学位论文1篇;培养的研究生先后荣获“创新大赛”和“挑战杯”国家级奖项6项,其中“中国国际大学生创新大赛”国赛金奖3项;24名硕士研究生继续读博深造;研究生就业率95%以上,其中77%入职安井食品、万泰生物等行业龙头企业。














鲁公网安备 37060202000128号