
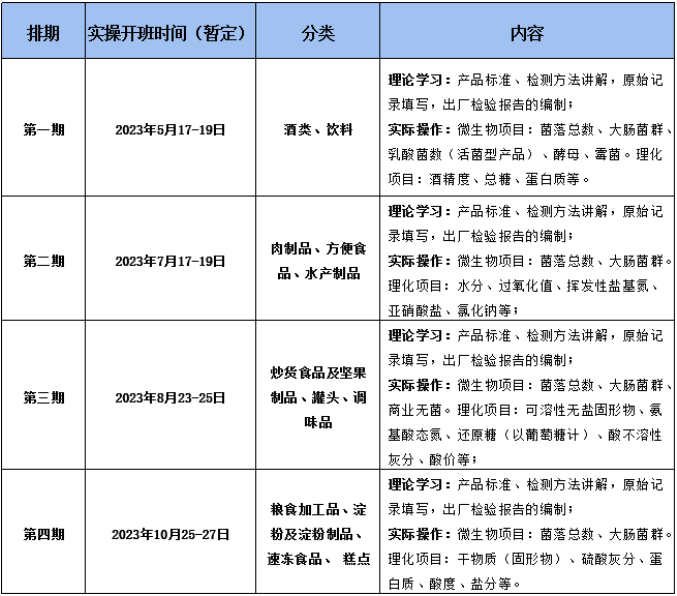
时间:2023-05-17 至 2023-10-27
地点:线上理论知识培训+线下实操培训
主办方:食品伙伴网


联系人:于老师
电话:18106384480(微信同号)
手机:18106384480(微信同号)
检测服务:0535-2141193 邮箱:lab01@foodmate.net
检测技术:0535-2122280 邮箱:meeting6@foodmate.net
仪器商城:0535-2129198 邮箱:mall@foodmate.net
实验室管理:0535-2129197 邮箱:lab@foodmate.net














鲁公网安备 37060202000128号