当前位置:主页 >> 专业解读 >> 安全事件解读 >> 澳新拟修订食品标签中“无添加糖”的声称条件

澳新拟修订食品标签中“无添加糖”的声称条件

放大字体  缩小字体 发布日期:2023-11-30  来源:食品伙伴网  作者:龚艳
中共质检总局党组关于巡视整改情况的通报用微信扫描二维码 分享至好友和朋友圈
核心提示:为了让消费者更好地选择“无添加糖”食品,近日,澳新食品标准局拟修订食品标签中“无添加糖”的营养声称条件,旨在确保这些声明符合澳大利亚和新西兰的膳食指南,为消费者购买食品提供更明确的信息。
  食品伙伴网讯 甜味是人类与生俱来的味觉追求。然而,长期以来由糖类过度摄入引起的超重、糖尿病、“三高”之类的慢性疾病以及由此产生的一系列次生健康问题也日益凸显。“新冠”疫情以来,人们对健康问题及健康生活方式的关注程度空前提高。美味和健康始终是民众向往美好生活的双重需求,因此,“无添加糖”食品越来越受到消费者的青睐。为了让消费者更好地选择“无添加糖”食品,近日,澳新食品标准局拟修订食品标签中“无添加糖”的营养声称条件,旨在确保这些声明符合澳大利亚和新西兰的膳食指南,为消费者购买食品提供更明确的信息。

  一

  背景介绍
 
  澳大利亚和新西兰的膳食指南建议人们限制摄入含有添加糖的食物和饮料,将其作为健康饮食的一部分。《澳大利亚膳食指南》建议限制膳食中的添加糖,例如,在选择果汁时应选择不含添加糖的果汁,并限制饮用量。《新西兰膳食指南》认为果汁是添加糖的主要来源,建议食用新鲜水果,而不要饮用含糖量高的果汁。而现有数据表明,平均而言,一半以上的澳大利亚人和新西兰人在糖的摄入量方面超过了建议值。澳新食品标准局通过评估发现,“无添加糖”声称在澳大利亚和新西兰市场上很普遍,并且受到消费者的追捧,但消费者可能并未正确理解“无添加糖”的声明,甚至可能会被“无添加糖”的声明误导,特别是当声明涉及总糖含量较高的产品时。消费者通常将“添加糖”理解为在生产或制作食品过程中添加的糖,而不是食品中固有或天然存在的糖,例如添加了浓缩蔬菜汁的非酒精饮料可声称 “无添加糖”,消费者通常会忽略浓缩蔬菜汁中固有的糖。修订“无添加糖”的声称条件将更好地支持消费者根据膳食指南对饮食中的糖做出知情选择,因此澳新食品标准局拟修订食品标签中“无添加糖”的营养声称条件,扩大了“添加糖”的范围并加严了“无添加糖”的声称条件。
 
  二

  拟修订内容
 
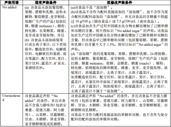
  澳新食品标准局主要对“无添加糖(No added sugar)”和“不加糖 (Unsweetened sugar)”的声称条件进行了修订,如下表所示。
  通过比对分析,我们发现,“添加糖”的范围更加广泛,例如,D-塔格糖也将属于“添加糖”的范围,添加了D-塔格糖的食品将不能再声称“无添加糖(No added sugar)”。另外,现有声称条件并未对含有“添加糖”的复合配料进行明确规定,目前市场上的产品如果添加了含有“添加糖”的复合配料,还可以在食品标签上声称“无添加糖(No added sugar)”,但是如果该草案修订通过,含有复合配料(该复合配料含有“添加糖”)的食品将不能再声称“无添加糖(No added sugar)”。
 
  三

  小结
 
  澳新拟修订食品标签中“无添加糖”的营养声称条件,如果该草案审批通过,相关食品企业在食品标签上声明“无添加糖”的条件将更加苛刻。食品伙伴网提醒中国相关出口企业随时关注政策变化,提前做好应对准备。我们也会关注后续的法规修订动态,给予及时的分享和解析。
 
 
 
推荐产品&服务MORE>>