当前位置:主页 >> 标法舆情动态 >> 食品安全动态 >> 保健食品中的食用菌类原料

保健食品中的食用菌类原料

放大字体  缩小字体 发布日期:2021-03-27  来源:中国营养保健食品协会微信号  作者:吕燕妮|闫文杰|段昊等
核心提示:食用菌是可食用的“蕈菌”类真菌的总称,其品种多样,具有悠久的食用和药用历史,功效成分包括多糖类、萜类和多酚类等生物活性物质,自古便被我国中医广泛引作药用。如今食用菌类原料在临床医疗、化妆品、药品、保健食品等应用普遍。目前,国内外研究学者在食用菌类生物活性成分研究、提取纯化工艺、药理临床研究等方面进行了较深入的研究。食用菌类原料是保健食品中普遍使用的原料,在我国保健食品的研究开发中具有重要的作用和地位。
  食用菌富含蛋白质、多糖、维生素等活性成分,但由于种属、产地、气候环境、栽培方式、生产加工等因素的差异,其功效成分及含量不同,使食用菌原料表现出不同的功能和作用机理。研究表明,食用菌具有悠久的食用和药用历史,是集营养和保健于一身的优质食品原料,在保健食品和医药等领域显现出广阔的研究前景与潜在的应用价值。

  食用菌是可食用的“蕈菌”类真菌的总称,其品种多样,具有悠久的食用和药用历史,功效成分包括多糖类、萜类和多酚类等生物活性物质,自古便被我国中医广泛引作药用。如今食用菌类原料在临床医疗、化妆品、药品、保健食品等应用普遍。目前,国内外研究学者在食用菌类生物活性成分研究、提取纯化工艺、药理临床研究等方面进行了较深入的研究。食用菌类原料是保健食品中普遍使用的原料,在我国保健食品的研究开发中具有重要的作用和地位。

  一、食用菌原料在保健食品中的应用情况

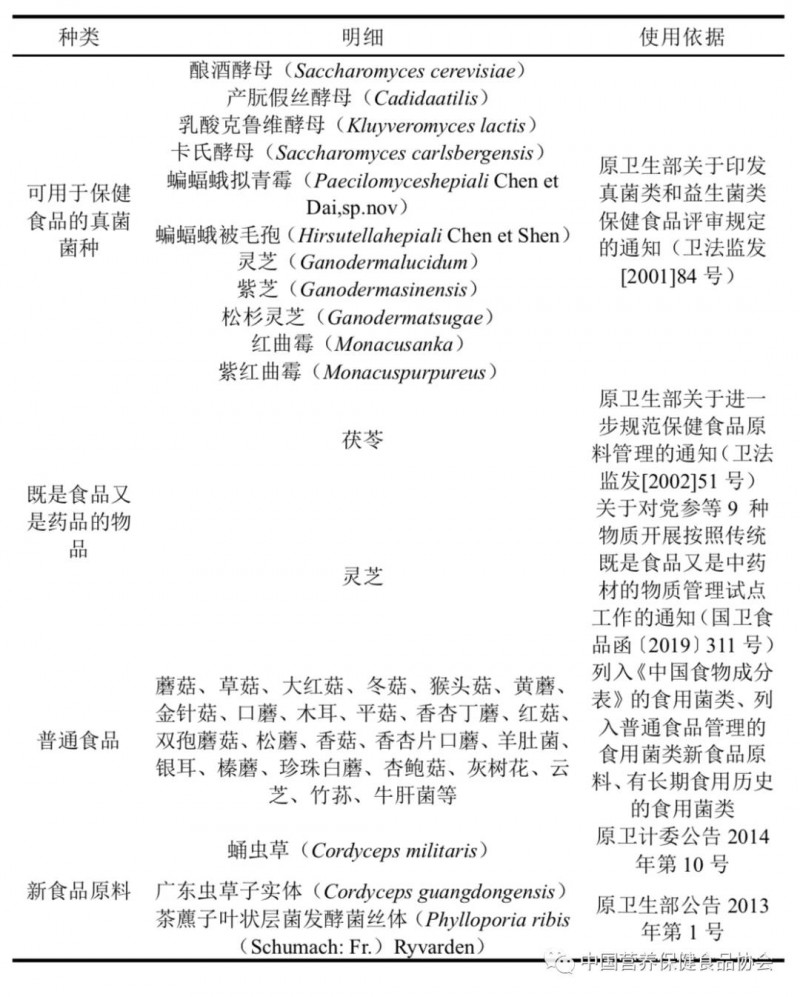
  1. 可用于保健食品的真菌菌种名单

  真菌类保健食品是指利用可食大型真菌和小型丝状真菌的子实体或菌丝体生产的具有特定功能的产品。真菌类保健食品必须安全可靠,即食用安全、无毒无害,生产用菌种的生物学、遗传学、功效学特性必须明确和稳定。原卫生部于2001年发布了可用于保健食品的真菌菌种名单,共计11 种(表1),名单外的真菌菌种不能用于保健食品。

  2. 既是食品又是药品的物品名单

  在保健食品原料中,既是食品又是药品的食用菌只有茯苓(2002年进入名单)和灵芝(2020年1月“国卫食品函〔2019〕311号”发布公开征求意见)。两者均为多孔菌科真菌,前者系茯苓的干燥菌核,后者系灵芝的子实体,均属于我国传统中药,同时也可作为食用菌,在保健食品中应用广泛。

  3. 普通食品

  普通食品原料具有长期食用历史,安全性极高,因此,可作为保健食品原料使用。在保健食品中使用的食用菌类普通食品包括列入《中国食物成分表》的食用菌类物品、列入普通食品管理的食用菌类新食品原料、有长期食用历史的食用菌类原料(表1)。这类原料可直接应用于保健食品中,其提取物(水提取、醇提取)也可作为保健食品的原料使用,如银耳多糖、香菇提取物、羊肚菌子实体提取物等。但在提交保健食品申报材料时需提供详细的提取物生产工艺过程及参数说明,醇提物还需要有充分的安全性论证依据以支持其符合保健食品长期食用、安全无毒等要求。同时,为保障普通食品在保健食品中使用的安全性及质量,还需制定科学合理的技术要求,并符合相应的、最新的食品安全标准,特别是真菌毒素、农药残留和污染物等的要求。如果没有相应的国家标准,可参考行业标准、地方标准和企业标准。

  4. 新食品原料

  新食品原料包括无传统食用习惯的动物、植物和微生物。在食用菌类新食品原料的申报和应用方面,我国对其安全性评估的相关法规系统的执行要求极其严格,主要体现在新菌种或稀有菌种相关鉴定报告及菌丝体等安全性评价这两个方面。目前,食用菌类新食品原料只有蛹虫草、广东虫草子实体、茶藨子叶状层菌发酵菌丝体3种。

  表1  食用菌类保健食品原料种类

  5.食用菌在保健食品中的应用现状

  在市场总局“特殊食品信息查询平台”中进行检索发现,截至2020年3月,我国食用菌类获批保健食品中,原料使用数量较高的前9 种为:灵芝(911 个)、茯苓(685 个)、灵芝孢子粉(295 个)、蝙蝠蛾拟青霉(198 个)、香菇(105 个)、酿酒酵母(82 个)、蛹虫草(56 个)、蝙蝠蛾被毛孢(47 个)、银耳(39 个)(图1)。在申报功能方面,增强免疫力的功能申报最多(约占同类产品的50%),此外,还有抗氧化、化学性肝损伤辅助保护以及缓解体力疲劳等功能。在功效成分和标志性成分方面,以食用菌多糖(约50%)、三萜、腺苷等较多。在剂型方面,以复方类产品居多,此外,还有胶囊剂、片剂以及口服液等剂型。

  图1   使用频率较高的前9 种食用菌原料占比
  二、食用菌功效成分的影响因素

  1.产地及品种

  食用菌种类多、分布广,生长影响因素多,不同食用菌因产地地理位置、气候环境等原因都有可能造成食用菌功效成分的差异。郭金英等[3]比较了山东、北京、内蒙古、广西、河北5 个地区不同品种灵芝之间的多糖、粗蛋白、粗脂肪、粗纤维、三萜类化合物、灰分含量的差异,结果发现,各品种灵芝多糖含量约为0.53%~3.05%,灵芝三萜含量约为0.47%~1.47%,灵芝灰分含量约为1.47%~14.69%,三者含量最高的品种均来自于河北易县;各品种灵芝粗蛋白含量约为7.52%~32.05%,灵芝粗脂肪含量约为5.91%~15.70%,两者含量最高的品种均来自于山东梁山;灵芝粗纤维含量约为13.45%~38.41%,含量最高的品种来源于山东冠县,该实验中河北与山东采集的灵芝品种营养素价值较高,可能与两省地理环境及气候条件密不可分。张明等研究发现大别山产区的破壁灵芝孢子粉松密度、堆积密度较高,表明该粉剂之间的空隙小,适宜压成片剂、灌装为胶囊剂剂型产品进行加工;相较于该实验中的山东鲁西地区、武夷山地区及长白山地区而言,其粗多糖含量较高,抗氧化活性最强。因此,在保健食品研发中,可针对所需的功效成分、剂型等选择适宜产地、品种的原料进行研究,这将会更有利于产品质量品质的稳定。

  2.培养方式

  不同栽培方式、栽培技术及处理方式等对食用菌营养及功效成分也有一定的影响。我国灵芝栽培基质以段木为主,其质地坚硬、木质营养丰富,所得灵芝孢子粉活性成分较高,因而应用较广。孟楠楠等研究了山东省不同栽培方式、不同地域的段木和代栽灵芝子实体、破壁孢子粉营养成分的差异,结果显示,2017年济南产的段木栽培的未喷粉灵芝有较高的含水率;粗脂肪含量中,灵芝破壁孢子粉各组约高出子实体各组含量10倍;破壁灵芝孢子粉各组中总糖含量均高于子实体各组,而子实体各组还原糖含量则高于破壁孢子粉各组;本实验中未检测到破壁灵芝孢子粉中灵芝酸a和b,但子实体各处理组中灵芝酸a含量约208.767~349.266 mg/kg,含量最高的为2016年冠县产代栽已喷粉灵芝;灵芝酸b含量约277.6~396.3 mg/kg,含量最高的为2017年济南产的嫩灵芝。有学者探究了大米、燕麦、玉米碴、荞麦、黑豆、黄豆、花生7 种谷物培养基对灵芝、蛹虫草菌丝生产的影响,结果显示,两种食用菌菌丝在7 种谷物培养基上均能生长,其中黑豆培养基最适宜灵芝菌丝体生产,荞麦培养基最适宜蛹虫草菌丝生长。努尔买买提等根据新疆特有的生态条件与生产环境对人工栽培蛹虫草的最佳培养基配方展开了研究,结果表明,以大米培养基(20 g/瓶)或(大米12 g+小麦6 g+水稻壳2 g)/瓶混合比例配方进行规模化生产的蛹虫草菌丝体、子实体质量最优,所获净利润也较高。还有研究证明,以蛹虫草菌株母种基内菌丝接种、培养所得蛹虫草子实体的腺苷、虫草酸、虫草多糖、超氧化物歧化酶(SOD)等功效成分含量较高。

  3.生产加工方式

  生产工艺对食用菌功效成分的保护及功能发挥,具有非常重要的意义,不当的加工工艺可能会导致功效成分的失活,从而无法达到应有的保健功能。邱小燕等为规范茯苓产地初加工,开展了茯苓和茯苓皮蒸制加工最佳时间的参数研究,结果表明,随着蒸制时间的延长,茯苓的浸出物、总三萜含量、水溶性多糖、茯苓皮的总三萜含量在60~180 min时逐渐升高至最高,180 min后逐渐下降;茯苓皮浸出物、水溶性多糖含量,在60~150 min达到最高,此后又逐渐下降;蒸制时间对茯苓和茯苓皮的碱溶性多糖含量影响不大,从生产实际出发,建议其蒸制加工时间180 min为宜。徐锦等考察了乙醇浓度对灵芝三萜提取的影响,发现生产抑制前列腺类的灵芝三萜相关产品,以80%乙醇提取所得的灵芝三萜质量及功效最佳。邓辰辰等为给予中试及以上规模的蝙蝠蛾拟青霉发酵液一定的喷雾干燥技术指导,开展了工艺参数的最优化研究,得出入口温度、发酵液密度、恒流泵转速及雾化器转速的最优参数依次为170℃、1.08 g/cm3、55 r/min和20 000 r/min,此条件所得干燥菌粉品质及理化指标较好。

  三、食用菌在保健食品中的保健功能

  1. 增强免疫力功能

  王思芦等研究表明,食用菌多糖对免疫调节具有重要且多样的作用,其发挥免疫的机理包括:通过改变T细胞的数量及其所占比例来调节机体的细胞免疫反应;作为免疫增强剂提高机体抗体水平,促进体液免疫功能;调节单核吞噬细胞功能作用等。Fang Leilei等研究还表明,食用菌多糖能促进RAW264.7细胞中白细胞介素等的mRNA表达,发挥免疫调节作用。还有学者认为,食用菌的免疫调节作用还与其富含的锗、硒有关;随着年龄的增长,机体正常免疫功能会随之下降,而锗可积极调节免疫系统功能,硒则通过保护胸腺,维持免疫淋巴细胞活性,有效促抗体生成,发挥促免疫功能。

  增强免疫力功能的一类产品在目前食用菌类保健食品中所占数量最多,且以灵芝、破灵芝孢子粉(油)原料使用较多。李立等对破壁灵芝孢子粉增强小鼠免疫作用进行了研究,结果显示,0.33、0.67、2.00 g/kg剂量组均能提高小鼠脾淋巴细胞增殖;高剂量组还可促进抗体、血清凝血素生成,提高自然杀伤(natural killer,NK)细胞和腹腔巨噬细胞活性。肖颖等利用高效液相色谱图,建立了16 批不同产地的茯苓多糖指纹图谱与免疫活性相关的分析,结果发现,茯苓多糖主要由甘露糖、半乳糖、葡萄糖等8 种单糖组成,以不同浓度的茯苓多糖刺激小鼠巨噬细胞后,发现一氧化氮释放量与浓度呈正相关,表明茯苓多糖对免疫调节具有一定的贡献。此外,有学者研究发现灵芝中的β-葡聚糖和多糖均能激活巨噬细胞,加速分泌促炎细胞因子,提高免疫刺激作用。

  蝙蝠蛾拟青霉和蛹虫草等虫草类食用菌也常用于免疫产品的开发。傅惠英等通过实验观察蝙蝠蛾拟青霉对小鼠免疫功能的影响,发现3.0 g/kg剂量的蝙蝠蛾拟青霉能提高小鼠的吞噬指数和半数溶血值、T淋巴细胞和B淋巴细胞增殖能力、NK细胞活性,表明蝙蝠蛾拟青霉具有免疫调节作用。有学者研究了83.3、166.7、333.3 mg/kg 3 种剂量蛹虫草对小鼠细胞免疫相关的动物实验及评价,结果发现,中、高剂量可以增强刀豆球蛋白诱导脾淋巴细胞增殖、腹腔巨噬细胞活性、迟发型变态反应,且各组剂量组均能增强碳廓清能力。李志涛等研究发现蛹虫草多糖能促进小鼠脾细胞增殖,表明其具有免疫调节活性。

  另外,食用菌可通过影响免疫细胞信号Ca2+、NO、环磷酸腺苷和环磷鸟嘌呤核苷的转导与活化等实现增强免疫力的作用。研究表明,金针菇多糖、灵芝多糖、猪苓多糖能通过促进巨噬细胞分化释放NO等作用发挥免疫调节功能;姬菇酸性多糖能提高免疫低下小鼠的肝脏、肾脏免疫功能;灰树花甲醇提取物、猴头菌多糖可提高小鼠巨噬细胞免疫活性,抑制肿瘤生长。熊川等提取并测定了长裙竹荪多肽可通过清除自由基作用提高巨噬细胞吞噬能力、促进信息递质NO迅速分泌及TLR的表达,发挥免疫调节作用。

  2.辅助降血糖功能

  高血糖属于代谢紊乱性疾病,牛君等认为食用菌降血糖的主要机制有调节糖脂代谢平衡;改善胰岛素抵抗作用、修复胰岛β细胞损伤;改善机体氧化应激,清除自由基所致胰岛β细胞损伤等途径。Xiao Chun等研究了灵芝多糖降血糖的作用机制,结果表明,食用菌多糖可通过降低糖异生、糖酵解途径有关的关键酶表达水平,降低Ⅱ型糖尿病小鼠的空腹血糖水平,以达到降血糖功效。Liu Yuntao等发现大多数食用菌蛋白质、碳水化合物和矿物质含量较高,而有毒金属、脂肪和能量较低,适合减肥、素食主义者及肥胖相关的高血糖、高血压人群食用,其次食用菌可抑制体外模型α-葡萄糖苷酶活性,并提高机体抗氧化活性,从多个途径实现降血糖功能。

  Zhang Chen等研究表明猴头菌多糖能降低糖尿病模型鼠血清中的谷草转氨酶、血尿素氮、丙氨酸转氨酶水平,发挥降血糖功能。Wang J C[x1] 等证明100 mg/kg的猴头菇甲醇提取物对糖尿病大鼠不仅具有降血糖作用,还可降低血清甘油三酯的升高速率和总胆固醇水平。袁利佳等发现蝙蝠蛾拟青霉菌粉能减弱糖尿病大鼠的胰岛、肾脏损伤。杜林娜等通过动物实验证明蝙蝠蛾拟青霉Cs-4提取物可显著提高糖尿病小鼠血清胰岛素、有效降低其空腹血糖值、甘油三酯以及血清胆固醇水平,具有良好的降血糖、调血脂的作用,并推测其降血糖机理与Epac2/Rapl通路加速分泌胰岛素发挥功能有关。同时,蝙蝠蛾被毛孢菌丝体可利用激活肝脏自噬途径,清除堆积在肝脏细胞内的脂滴、p62蛋白,抵抗肝脏炎症、纤维化状况,改善葡萄糖耐量、胰岛素抵抗等,抑制高脂饮食而诱发的代谢综合征。另外,段懿涵等结合动物实验研究得出鸡腿菇多糖能降低糖尿病大鼠血糖、血肌酐、丙二醛、BUN、总胆固醇和甘油三酯的含量,提高血清中胰岛素含量和SOD活性,对糖尿病大鼠具有降血糖和抗氧化的作用。

  3.抗氧化功能

  肖星凝等研究总结得出,食用菌抗氧化的主要机理包括清除自由基途径、调节抗氧化相关酶活性、螯合过渡金属离子、抑制MDA、脂质过氧化物等。Maja等认为,机体氧化损伤与通过从线粒体电子传递体系中释放电子而产生氧气有关,而食用菌由于其生物活性化合物(如多酚、多糖、维生素、类胡萝卜素)可发挥重要的抗氧化性能,这些活性成分是麦角硫因的主要来源。而麦角硫因在保护线粒体成分免受氧化损伤方面具有特殊的作用。Xiao Jianhui等研究表明,食用菌可通过增强免疫系统功能,促进内源性抗氧化酶的产生,抑制脂质过氧化作用,发挥抗氧化作用。

  林凡等在浸提温度、浸提时间、浸提次数、料液比依次为80℃、3.1 h、2 次、1:41(g:mL)的条件下提取蛹虫草多糖,并证明该多糖在质量浓度为6 mg/mL时,1,1-二苯基-2-三硝基苯肼自由基清除能力最强;在质量浓度为8 mg/mL时,羟自由基清除力高达53.8%,铁离子的还原能力高达1.133[x2] ,总抗氧化能力达0.807。陈子涵等研究发现金针菇、香菇、海鲜菇、茶树菇、平菇和杏鲍菇均具有一定的抗氧化和抑制肿瘤增殖的能力,其中香菇、茶树菇、金针菇抗氧化能力较强。Shang Hongmei等的研究表明姬菇酸性多糖可提高机体SOD及谷胱甘肽活性。另外,香菇多糖、牛肝菌多糖、羊肚菌多糖、云南野生大红菇所含的水溶性花色苷类色素等对自由基的清除具有良好功效。

  4.调节肠道菌群功能

  肠道菌群与机体免疫功能密不可分,因而其健康作用日益凸显。程孟雅等证明食用菌调节肠道菌群是多糖起主要作用,主要机制可通过调节肠道菌群的组成和结构,增强免疫功能,抵抗疾病侵害,保护肠道健康。杨开等研究了破壁与未破壁灵芝孢子粉制取的低聚糖对肠道菌群的影响,发现两者均能增加双歧杆菌和乳酸杆菌属等有益菌数量,同时促进短链脂肪酸的产出,刺激肠道蠕动,具有良好的调节肠道菌群功能。猴头菌多糖可提高机体结肠和盲肠短链脂肪酸含量,从而维持维持肠道健康。香菇多糖可提高运动员短链脂肪酸总含量、胃泌素、胃动素以及双歧杆菌等含量,起到调节胃肠道功能健康作用。另外,宋克玉等研究发现,茯苓能增加双歧杆菌的数量,对调节肠道菌群健康具有较好的功效,可作为益生元有效增加益生菌数量。

  5.缓解体力疲劳功能

  王换换等探究了灵芝孢子粉疲劳生化机制为升高小鼠肝脏和肌肉中糖原水平,提高小鼠能量储备;同时,降低血糖水平,减缓尿素氮堆积速率,加强机体对负荷的适应性,发挥抗疲劳功效。研究表明,蝙蝠蛾拟青霉菌丝体可通过清除代谢产物堆积,维持机体内环境和代谢的平衡,发挥抗疲劳及耐缺氧的功效。玉木耳单一原料的运动饮料、裂褶菌和红菇水提物,三者均能延长小鼠负重游泳时间,降低运动后血清BUN、血乳酸增量,升高肝、肌糖原含量,有效缓解体力疲劳。另外,冯俊进行了金针菇多糖抗运动疲劳的动物实验和人体试食,结果表明其能有效延缓血液中BUN及血乳酸堆积,调节机体代谢与供能平衡,缓解运动疲劳。

  6.保肝护肝功能

  王淑敏等研究表明松杉灵芝发酵菌丝能提高免疫因子及SOD活性,其富含的麦角甾醇可转化为VD2,进而降低肝纤维病理模型小鼠的基质金属蛋白酶、转化生长因子、MMP-9表达,从多个途径发挥护肝作用。另外,黑木耳及其黑色素、云芝浸膏及其提取物、蛹虫草多糖均可降低肝损伤模型小鼠血清中ALT、AST水平,并通过上调抗氧化活性,强化自由基清除作用等多个途径发挥护肝作用。

  7.改善睡眠功能

  俞盈等通过动物实验发现,灵芝三萜酸能缩短睡眠潜伏期,有效增加实验小鼠戊巴比妥钠的睡眠时间,提示灵芝三萜酸具有助睡眠的功能。另外,茯苓多糖具有一定的抗惊厥功效,能够与戊巴比妥钠协同延长模型小鼠的睡眠时间,起到催眠、镇静的作用。

  四、国际食用菌研究对我国保健食品研发的启示

  食用菌品种繁多,其营养成分的高低及活性成分的差异赋予了其功能的多样性,也使其作用机理的研究愈加丰富,各国学者也对食用菌的功能成分的活性进行了深入研究。Park等发现灵芝多糖对胆道梗阻所致肝硬化大鼠具有抗纤维化作用。Min等研究表明灵芝孢子中的三萜成分对HIV-1蛋白酶具有抑制活性;Buko等从白鬼笔蘑菇菌丝体中分离出的多糖,经体外细胞实验及动物功能实验评价结果显示,均具有免疫调节的作用,他们还将质量分数10%的白鬼笔多糖添加于软膏,涂抹于大鼠皮肤创面,发现其与原始软膏相比具有显著的促进创面愈合、肉芽组织上皮形成、收缩和生长的功效,说明将白鬼笔菌丝体多糖开发为功能性食品及新型治疗和预防药物具有一定的可能性。

  借鉴国外研究并结合我国国情,应当扩大食用菌种类的研究,深入分析、了解其作用的机理,才有可能在现有的产品中作出创新与完善。同时,由于价格低、功效强,国外对双胞蘑菇的相关基础和应用研究较多,因此,原料的价格因素也应纳入研发考虑之中,利用“平价”原料替代价格较为“高端”原料所具有的功能,不仅有利于食用菌品种的推广,更有利于消费者获得物美价廉的好产品,从而更加利于我国食用菌保健食品的积极发展。

  食用菌作为我国比较广泛的食物原料,具有种类丰富、产量大、口感良好、风味独特、功效成分多、营养价值高等特点,它不仅改善了我国粮食短缺的状况,同时也为带动地方经济发展做出了巨大贡献。但是,目前食用菌类保健食品的原料使用多集中于药食两用类、虫草类,功能声称多集中于增强免疫力,长此以往不利于我国食用菌保健食品的丰富性及创新性。而且一些长期食用的作为普通食品食用的食用菌,如灵芝、茯苓、香菇等,应加大加快作为备案类保健食品原料推进力度,推进多种食品形态保健食品的备案管理原则,丰富保健食品品类,加快这类原料生产的保健食品的上市速度。

  此外,食用菌类原料的附加值还没有被完全发掘,功效成分研究还不够完善,产业化程度还比较低,而且,产业缺乏相应的科技支撑,没有统一的管理体系。因此,未来进一步开发利用食用菌类原料仍需大量工作,通过各个层次、各个方面的综合研究,并引入新技术、新方法支持我国食用菌产业化更加科学和高效,并在结合国家法规政策考虑的同时,也要多借鉴国内外最新的动态研究,制定出符合我国国情的多原料、多功能、多剂型、多创新的食用菌保健食品,使食用菌类原料在保健食品等领域发挥出更大的作用,促进食用菌类原料保健食品的开发及产业快速发展,提升我国食用菌类原料保健食品的国际竞争力。
 
 
推荐产品&服务MORE>>