食品伙伴网 | 食品有意思 
设为首页
日本新食品标识法解读(2)
分类:专业范 文辑:执法监管 阅读(2609)  发布日期:2015-09-14  
    2015年4月1日,日本开始实施新《食品标识法》(2013年法律第70号)。该《食品标识法》整合《JAS》法、《食品卫生法》、《健康增进法》中食品标识相关内容,统一规定食品标识相关整体内容,具体的食品标识规则通过内阁府政令《食品标识基准》(2015年3月20日公布)来进行了规定。为进一步深入了解日本新食品标识方法,食品伙伴网日韩信息组将分5期对新法做介绍和浅析,欢迎各位朋友一起交流、探讨。

 
    本文章通过研究对比,翻译整理了加工食品和生鲜食品的分类方法、制造和加工的区别和“制造地固有号”相关内容。
 
    在日本的食品标识制度中,加工食品和生鲜食品要求标记的内容不同;加工食品和制造食品定义不同,标识要求也不同;此外,一种食品由两个以上工厂制造时允许使用“制造地固有号”。
 
    一、加工食品和生鲜食品的区分
 
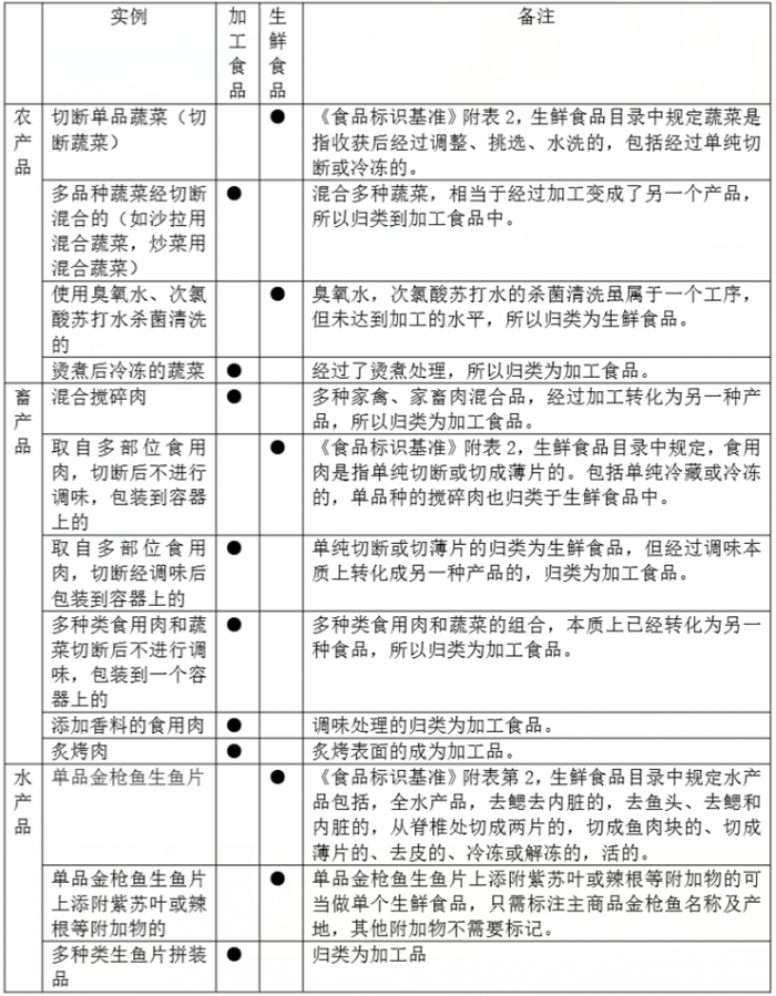
    原日本《食品卫生法》和《JAS法》中的生鲜食品和加工食品的分类是不一致的。比如干燥芒果《食品卫生法》中归类为生鲜食品,而《JAS法》中归类为加工食品。新《食品标识基准》规定经过干燥或少量撒盐或调味的归类为加工食品,以此统一生鲜食品和加工食品的分类方法。
 
    新《食品标识基准》中的加工食品的定义是,制造或加工而成的食品为加工食品;生鲜食品的定义为加工食品和添加剂以外的食品,包括单纯水洗、切断、冷冻的食品。也包括调整和进行挑选的农产品,这里所指调整包括收获大豆环节之一的大豆的干燥,所以干燥大豆也归类为生鲜食品。
 
    混合和拼装的,同种生鲜食品混合物归类为生鲜食品,不同种的混合物归类为加工食品。比如单品细切大头菜归类为生鲜食品,沙拉用大头菜和胡萝卜的细切混合物归类为加工食品。
 
    由此可见,新《食品标识基准》中的加工食品和生鲜食品的区分不十分清晰,与一般消费者的认识有较大差异,所以判断其分类时需要参照新《食品标识基准》附表1的加工食品目录、附表2的生鲜食品目录。在这两个目录中没列举的个别例子需要单独判断。表1摘录部分判断实例。
 
    表1 加工食品和生鲜食品判断实例
6SLYQYEWX9P]CW(082UND)J
 
    二、制造和加工的区分
 
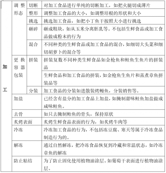
    食品加工行为根据其加工程度,分为“制造”和“加工”。制造食品需要标识制造商和制造地;加工食品需要标识加工商和加工地。制造是指生产出来的产品和所使用原材料本质上不同的,类似于我国所说的深加工;加工是指保留所使用原材料的本质条件下,附加新属性的行为,类似于我国所说的初级加工。实际操作中会出现不能明确判断的实例,需要个别情况单独去判断。
 
    新《标识基准》中把分装归类到加工中,以往《食品卫生法》把分装归类到制造,所以这是一大变化。表2列举属于加工的具体实例,加工行为以外的属于制造行为。
 
    表2 属于加工行为的具体实例
   G)FDP%_$4`G]$DPMROYY_UU
 
    三、关于制造地固有号
 
    以往由子公司生产食品上标记总公司名称及地址时;委托加工食品上标记销售商名称和地址时,子公司和委托加工工厂因标签上的可标识面积有限,允许用“制造地固有号”来代替标记。该“制造地固有号”需要提前到消费者厅备案。
 
    新《标识基准》中规定了当一种产品由两个以上工厂生产时可以使用“制造地固有号”。新《标识基准》中还规定,使用“制造地固有号”时要求标注“制造商联络方式”、“制造商的网址”、“所有制造商地址”中的任意一个。关于“制造地固有号”的详细标记方法,消费者厅今年内将出台相关问答。因此“制造地固有号”相关规定推迟到2016年4月开始实施,过渡期为4年,与加工食品相关其他规定同样,2020年4月1日起全部要适用新基准。
 
 

本文为“食话实说”原创作品,转载请注明出处,商业使用请联系本网站编辑部。

所属文辑
作者其他文章

热门文辑

更多

推荐区