01
各主要贸易国家及国际组织食品接触材料的管理现状
目前,主要贸易国家及国际组织对食品接触材料的定义和管理形态不同,具体管理现状比对详见表1。
表1各主要贸易国家及国际组织食品接触材料的管理现状


02
我国主要贸易国家及国际组织食品接触材料相关规定的检索方法
下面对我国的主要贸易国家及国际组织食品接触材料的主要法规及相关规定的检索方法进行了简要汇总。
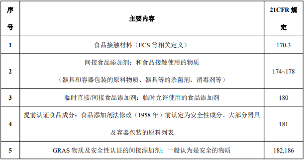
美国
(1)联邦食品药品和化妆品法案(FFDCA,FederalFood,DrugandCosmeticAct)中规定:添加到食品接触材料中的添加剂且符合预期物理或技术效果的物质定义为“间接食品添加剂(FCS,Foodcontactsubstance)”。
(2)联邦法规21篇(21CFR,CodeofFederalRegulation)规定了间接食品添加剂(粘合剂、涂层剂、纸制、合成树脂、加工助剂、杀菌消毒剂等)、GRAS物质和食品中禁止使用的成分。
美国的食品接触材料相关规定详见表2。
表2 美国食品接触材料相关法规规定

检索方法:在美国FDA官网主页可查看:①间接食品添加剂及食品接触物质(FCS)的信息;②食品接触物质及回收利用相关指南;③食品接触物质(FCS)目录;④食品接触物质申报制度(FCN)目录;⑤回收利用认证目录等,同时,可在美国联邦法规网页(e-CFR)中查看21CFR等的规定。
欧盟
在欧盟法规中规定了合成树脂材质的原料目录列表(UnionList)及陶瓷、玻璃纸等的规格,同时规定了食品接触物质(FCM,FoodContactMaterial)根据原料物质目录和特定材质进行管理。
欧盟的食品接触材料相关规定详见表3。
表3欧盟食品接触材料相关法规规定

检索方法:在欧盟(EU)委员会网页中可查看食品接触物质(FCM)的信息及规定、合成树脂回收利用的相关规定。在欧盟法规网页中可确认食品接触物质等的所有规定。
日本
日本通过《食品卫生法》对与食品直接接触的食品用器具及容器包装进行管理。在器具及容器包装的规格标准中规定了各类材质的标准规格和原料目录。日本的食品接触材料相关规定详见表4。
表4日本食品接触材料相关法规规定

检索方法:在日本消费者厅网站中可查找普通食品用器具及容器包材的相关信息(包括原料物质目录),食品用器具及容器包材的规定可以通过电子法律网站(e-GOV)、厚生劳动省法律数据库网站、英文法规网站查看确认,日本食品化学研究振兴财团网站也提供相关信息。
韩国
韩国《食品卫生法》规定了食品器具及容器包装的定义和标准规格。同时,《器具及容器包装的标准及规格》中规定了器具及容器包装的共同标准及规格(原材料及生产加工标准、各类用途规格等)、不同材质的规格。目前,该法典中规定了44种合成树脂和7种其他材质的标准规格。
检索方法:在韩国食品药品安全部网站中可查找《器具及容器包装的标准及规格》中的相关规定。
以上是目前我国主要贸易国家及国际组织食品接触材料的相关法规和标准规定的简要汇总介绍。食品伙伴网提醒拟生产出口食品或食品接触材料的企业,遵守出口目标国家或组织的食品接触材料相关法律法规和标准并关注其更新变化情况,从而降低出口产品因食品接触材料不合规而被国外官方禁止进口的风险。
本文由食品伙伴网编译,供网友参考,食品伙伴网提供欧盟、美国、英国、俄罗斯、日本、韩国、东南亚、西班牙等国家或地区的进出口合规咨询服务,欢迎垂询:0535-2129301,Email:vip@foodmate.net、news@foodmate.net.


行业:

