海关总署近日发布了一系列进口产品的风险预警,其中有11家葡萄酒企因不合规被列入“黑名单”,未来该批企业在向华出口葡萄酒时,需向海关增加提供指定单证以及相关检测报告,对此有业内人士表示中国进口商在进货时应谨慎对待。
11家酒厂、10家境外出口商因葡萄酒安全风险预警被通报
6月19日,海关总署官网发布消息:根据近期检验检疫情况,已有239家企业出现不良记录,达到《进口食品不良记录管理实施细则》规定的列入《进口食品化妆品安全风险预警通告》的条件。涉及进口商78家、境外生产企业82家、境外出口商79家。为保障进口食品安全,进一步落实进口食品企业主体责任,决定对上述239家企业采取加严监管措施,在再次进口相关产品时,应按要求提供相应检测报告或合格证明材料。
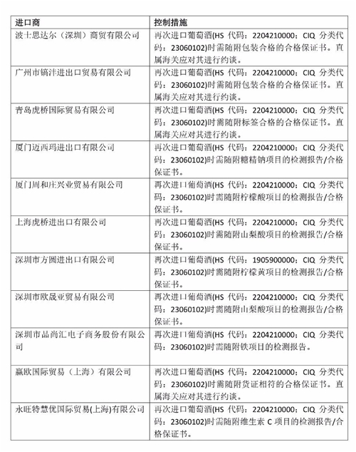
在此次被通告的239家企业中,包含11家葡萄酒企业、10家境外葡萄酒出口公司,以及11家中国葡萄酒进口商(如下表)。



非首次发布,产品再次入境需增加提供海关指定单证
事实上,这已不是我国相关部门第一次发布相关信息。在进出口检验检疫局划归海关总署前(之前为国家质检总局下辖单位),质检总局就曾多次发布过类似通告。
据海关总署官网描述:列入本表的企业所生产经营的某种(些、类)食品化妆品曾发生过不符合我国法律法规而被拒绝入境的情况,达到《进口食品不良记录管理实施细则》(原质检总局公告2014年第43号)所规定批次。相关产品再次申报进口时,应按照本表所列控制措施的要求,向海关提交相应检测报告或合格证明材料。
记者查询了原质检总局公告2014年第43号《进口食品不良记录管理实施细则》。根据该文件的附件1显示,企业对话出口相关商品若多次出现某个项目的检测不合格,则将被认定为有不良记录企业进口食品,再次对华出口时则需增加单证或检测报告(如下表)。

产品在规定时间和批次未违规,风险预警可解除
如上表描述,如在规定的时间或规定的批次未再发生相关质量安全问题,即可解除风险预警条件。
据了解,列入本表的企业在符合《进口食品不良记录管理实施细则》规定的“解除风险预警条件”后,可向其所在国家(地区)主管部门申请解除风险预警,该国家(地区)主管部门经调查核实,可向海关总署申请解除风险预警和控制措施。
据海关总署官网描述:待满足《细则》规定的“解除风险预警条件”后,可按规定从名单中撤除。有关详细信息,将在海关总署网站上予以公布。
中国进口商进货需谨慎
另外,上表中所指安全卫生项目包括:非食用添加物、禁限用物质、生物毒素污染、食品添加剂超标、微生物污染、污染物、转基因成分、农兽残、辐照。
非安全卫生项目包括:包装不合格、标签不合格、品质、有害生物、证书不合格、其它不合格项目。
此次被海关总署通报的11家境外葡萄酒生产企业中,共有5家企业被要求提供禁限用物质与食品添加剂的检测报告,无疑属于安全卫生项目的问题。另外6家企业则属于包装、标签等非安全卫生项目的问题。
在此,记者也提醒各位葡萄酒进口商,在进口上述11家葡萄酒生产企业与10葡萄酒出口商的葡萄酒产品时,切勿忘记按照海关总署要求添加相关单证或检测报告。据江苏圣果葡萄酒供应链有限公司的张鑫春介绍:单证不齐会被要求补充单证,延误清关时间。如无法补齐或者检测报告不合格则会被要求退运。退运会面临与外方协商补偿的问题,不仅浪费时间,无法谈妥还将面临经济损失。若在旺季这类急需卖货的时间段出现此问题,无库存同样会带来经济损失。
因此,对于经常发生安全卫生项目不符合中国法规的海外葡萄酒生产企业,记者也建议中国进口商谨慎合作。


地区:

