|
举办指南针大荟暨 2021CNFIA 食品饮料营销创新大会--天津
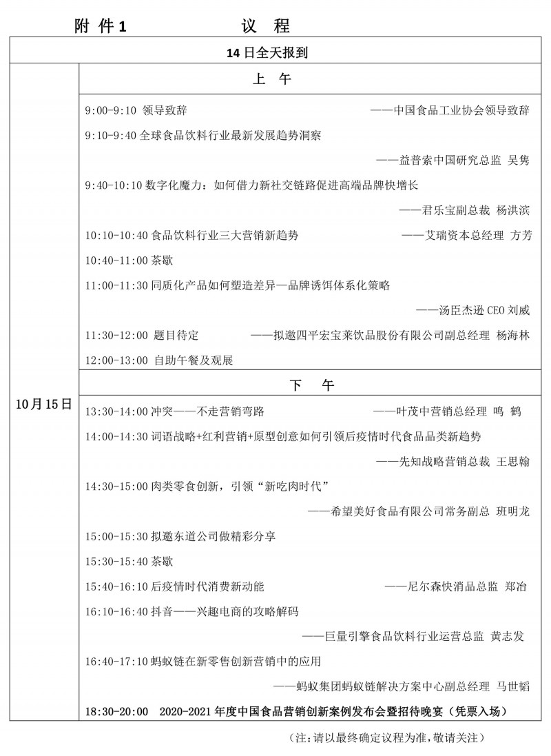
会议时间: 2021-10-15 至 2021-10-15结束 会议地点: 天津 主 题:全域营销 “食"不可挡 时 间:2021 年 10 月 15 日 地 点:天津圣光皇冠假日酒店 主办单位:中国食品工业协会经销商工作委员会
|
微信扫一扫 会培动态都知晓 |
各有关单位:
随着电子商务的发展,互联网的深化,数字经济的变革,食品饮料企业依靠单个孤立品牌+传统营销策略的发展模式已经很难在市场立足。一方面,人口结构老龄化、90 后、Z 世代等新兴的主流消费人群消费开始分层。另一方面,社交电商、B2B、内容电商等新形流量分割了传统渠道巨大的市场份额……食品饮料企业似乎都遇到了一个老生常谈但又必须面对的现实:增长的边界。具体表现在:业绩增长乏力、新品不讨顾客喜欢、渠道管理失控、巨额市场费用投入无效。很多食品饮料企业都在积极尝试新模式,拥抱新生态,接触新流量,效果却差强人意。问题的本质是,企业现有的营销战略框架已经不能适应新时代下的市场需求。要重回高增长,必须重新围绕产品、渠道、营销,结合产品特色,精准定制出适合企业并可以支撑未来持续增长的营销战略图谱。
针对以上问题,由中国食品工业协会支持,中国食品工业协会经销商工作委员会主办的 2021 指南针大荟暨 CNFIA 食品饮料营销创新大会将于 2021 年 8 月19 日-20 日在北京举办。活动将邀请业内的营销实战大咖,从不同维度,深度对新形势下食品饮料行业营销新风向及未来发展趋势进行探讨和分享。活动的初心是希望通过营销创新大会平台,让企业的创新产品找准发力点,确立可持续的营销策略,提高行业整体的创新意识和营销管理水平。
为何不能错过 CNFIA 大会?
CNFIA 大会是中国食品工业协会经销商工作委员会依靠强大的资源优势和行业凝聚力,以行业聚焦的营销核心问题为突破口,以市场需求为导向,强力推出的重要活动,是积极探索横向服务抓手,拓展创新服务内容,护航服务再升级的重要举措。大会每年举办一次。
CNFIA 大会亮点:
(一)解锁知名企业营销方案:为了分享新、具价值、切实可行的营销方案和策略,我们将成立课题小组。对业内比较活跃,有代表性的企业进行课题调研,了解行业需求,结合反馈的信息,经过对比分析,删除、调整形成初步课题框架。
(二)有针对性地匹配嘉宾:根据初步课题框架,精准且有针对性地邀请嘉宾,讲究不将就!确保与会者不是被动“接收信息”而是与之形成共鸣。
(三)现场实时互动:与会者可通过我们的官网和大会现场的二维码进入“微现场”小程序,参与话题讨论、微信提问、打赏喜欢的嘉宾、现场抽奖、摇红包等生动有趣有温度的活动。企业的需求就是我们努力的方向。我们相信,依靠社会各界的支持,CNFIA大会必将成为食品饮料行业关注、受欢迎和人气高的营销盛会。
适合哪些人参与?
食品饮料企业的创始人 CEO、销售、产品研发、企划等直接为营销增长负责
的核心高层;食品产业集群相关负责人;营销策划企业、营销系统服务商、行业
协会、政府机构的负责人等。

中国食品工业协会经销商工作委员会
中国食品工业协会

参会费用:2200元/人;
1、可参加大会期间的所有活动。
2、含场地费、资料费、听课费、21日酒店中午自助餐费等。
3、含 15 日晚交流宴会。(拟举办)
4、5 人以上(含 5 人),可享受 9 折扣优惠。
联 系 人: 高老师
电 话:15376602038(微信同号)
邮 箱:ctc@foodmate.net
Q Q :3416988473
①食品伙伴网将行业会议培训信息展示于本平台,仅供您搜索。由于会议/培训的不确定性,有关报名等详细情况请自行联系组织方或主办方进行核实。
②会议与培训等相关活动的最终解释权完全归其培训机构或主办方所有。
活动动态 更多